HOME   LIST
‹–   –›

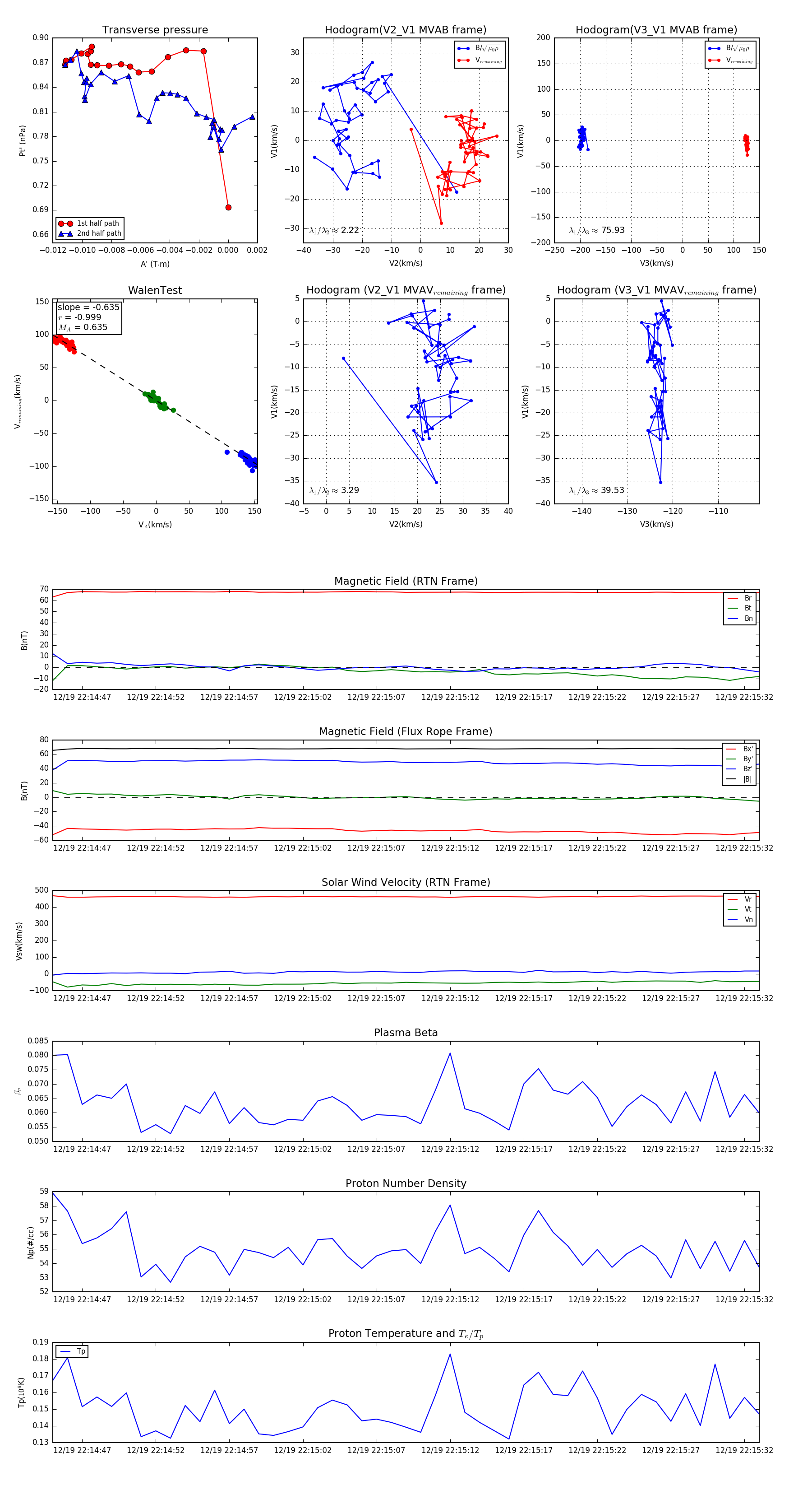
Flux Rope in 2024

Flux Rope Event 2024-12-19 22:14:45 ~ 2024-12-19 22:15:33 (49 seconds)


plot