HOME   LIST
‹–   –›

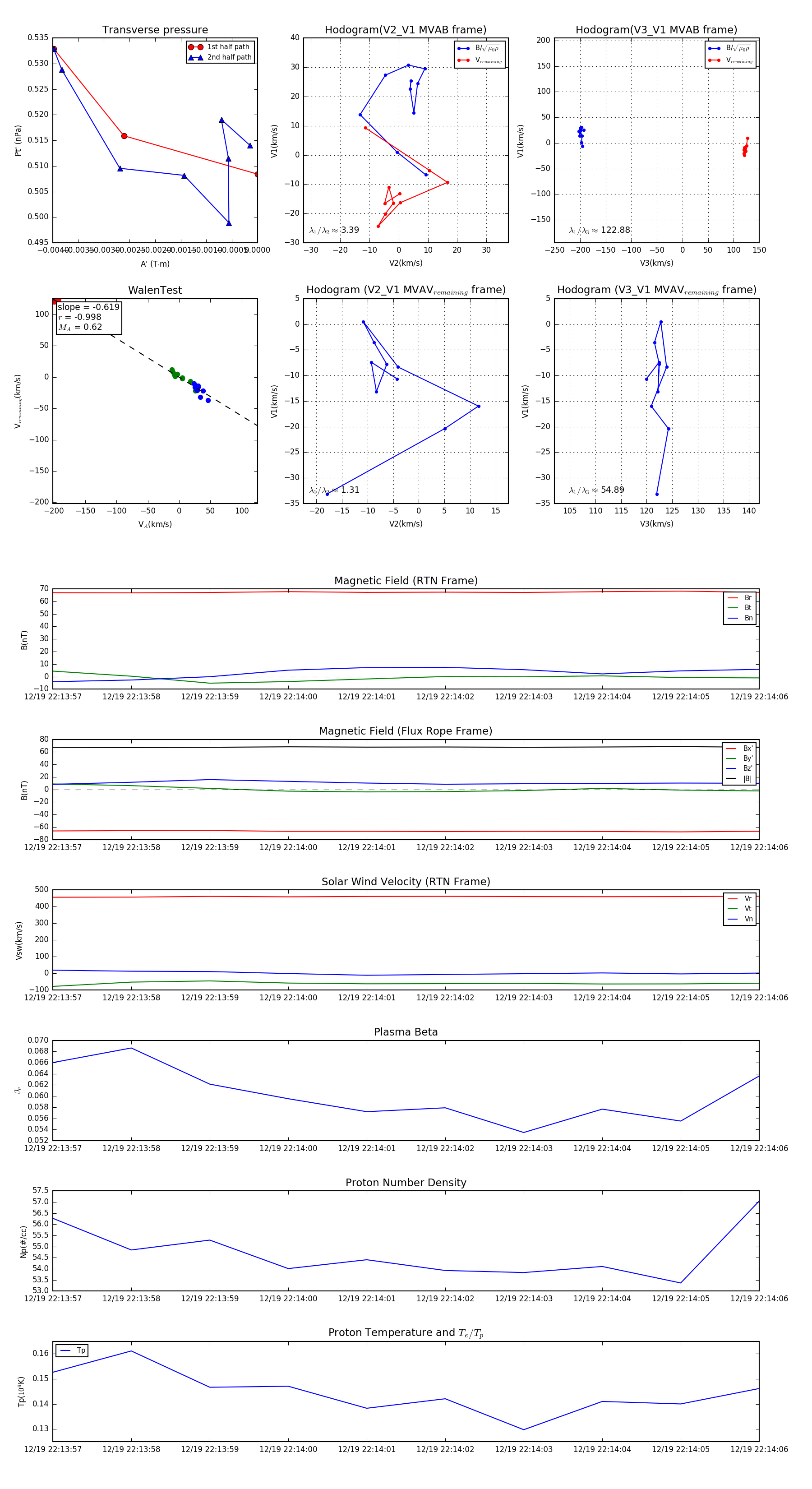
Flux Rope in 2024

Flux Rope Event 2024-12-19 22:13:57 ~ 2024-12-19 22:14:06 (10 seconds)


plot