HOME   LIST
‹–   –›

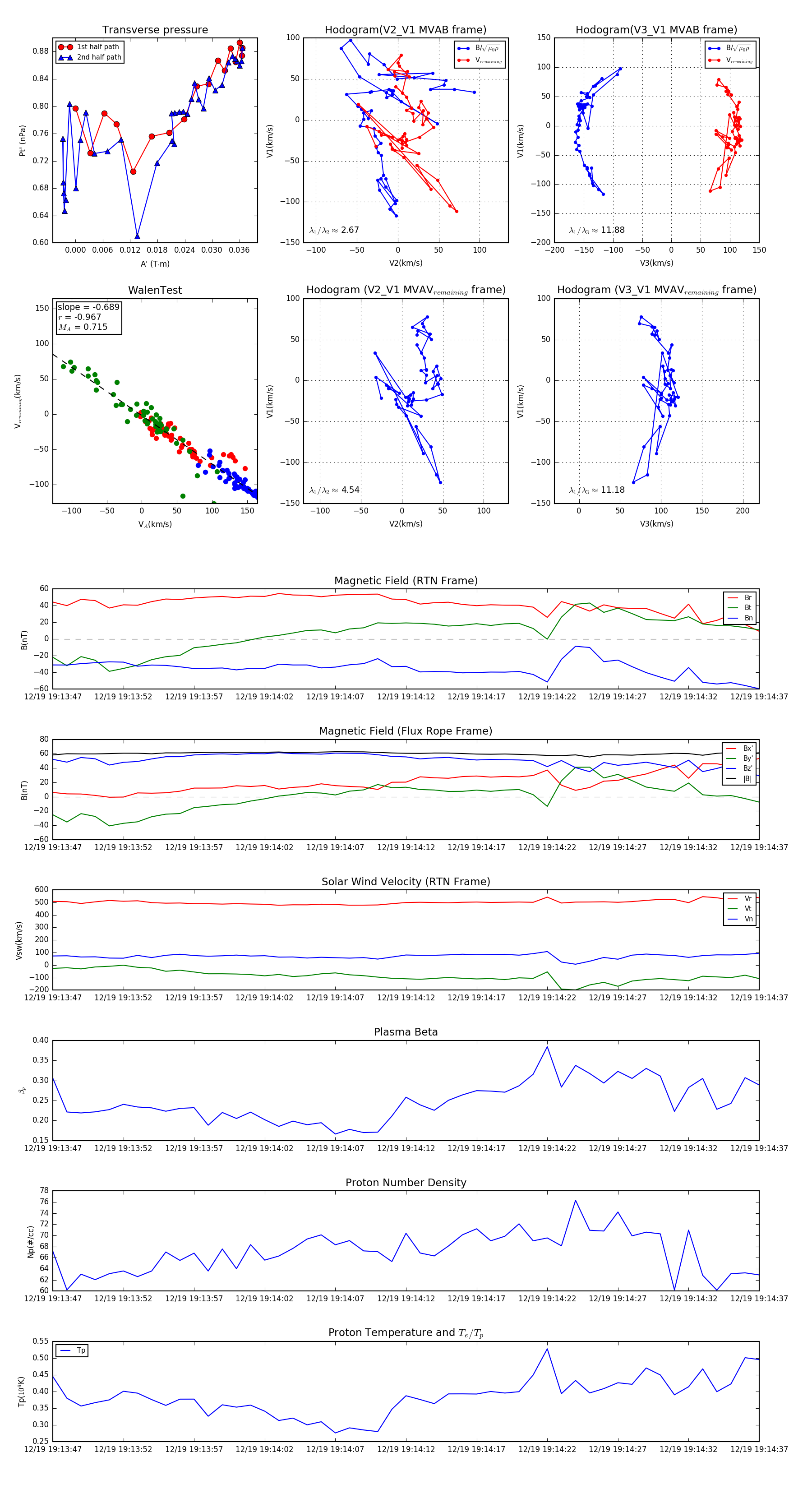
Flux Rope in 2024

Flux Rope Event 2024-12-19 19:13:47 ~ 2024-12-19 19:14:37 (51 seconds)


plot