HOME   LIST
‹–   –›

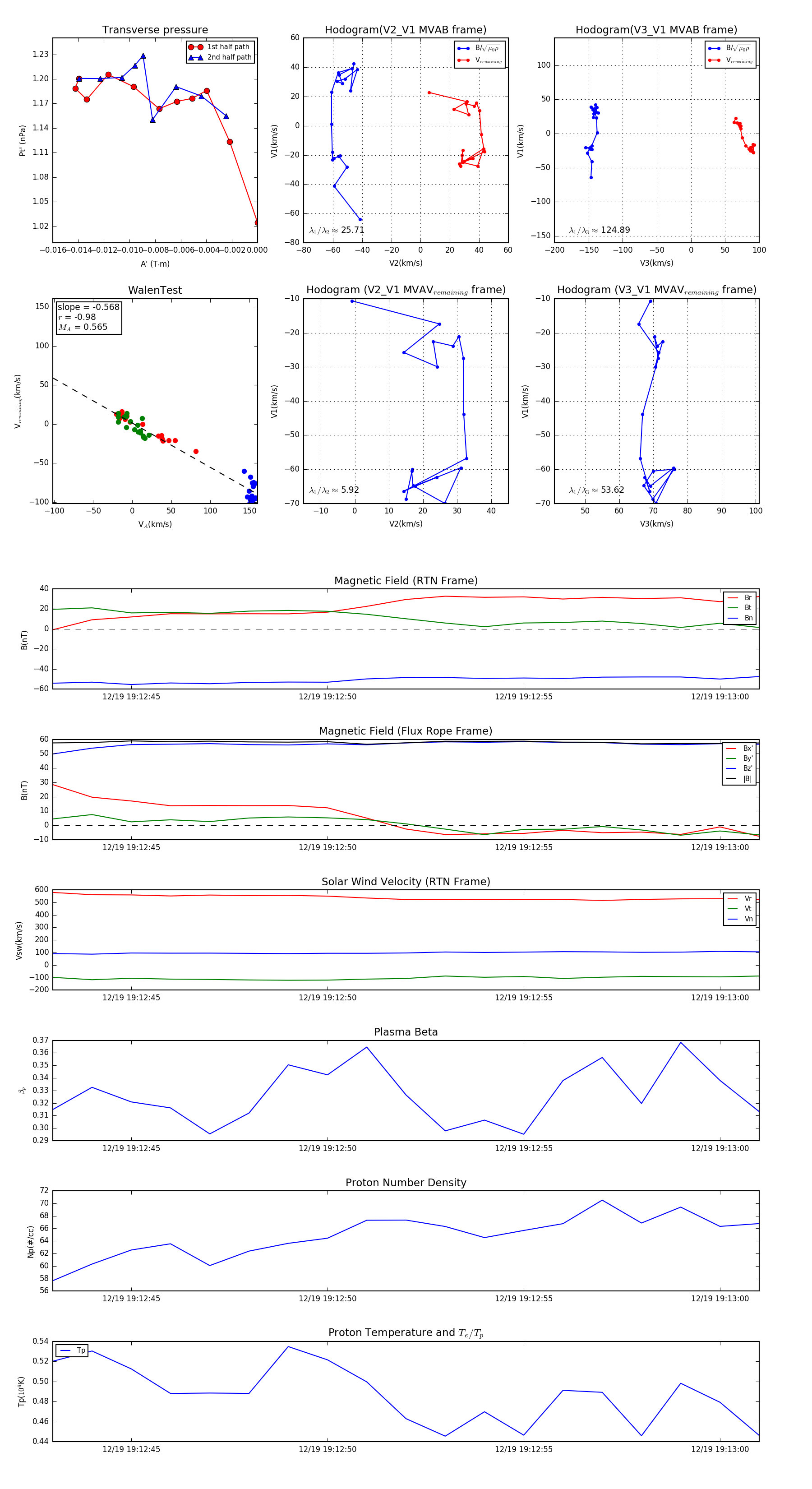
Flux Rope in 2024

Flux Rope Event 2024-12-19 19:12:43 ~ 2024-12-19 19:13:01 (19 seconds)


plot