HOME   LIST
‹–   –›

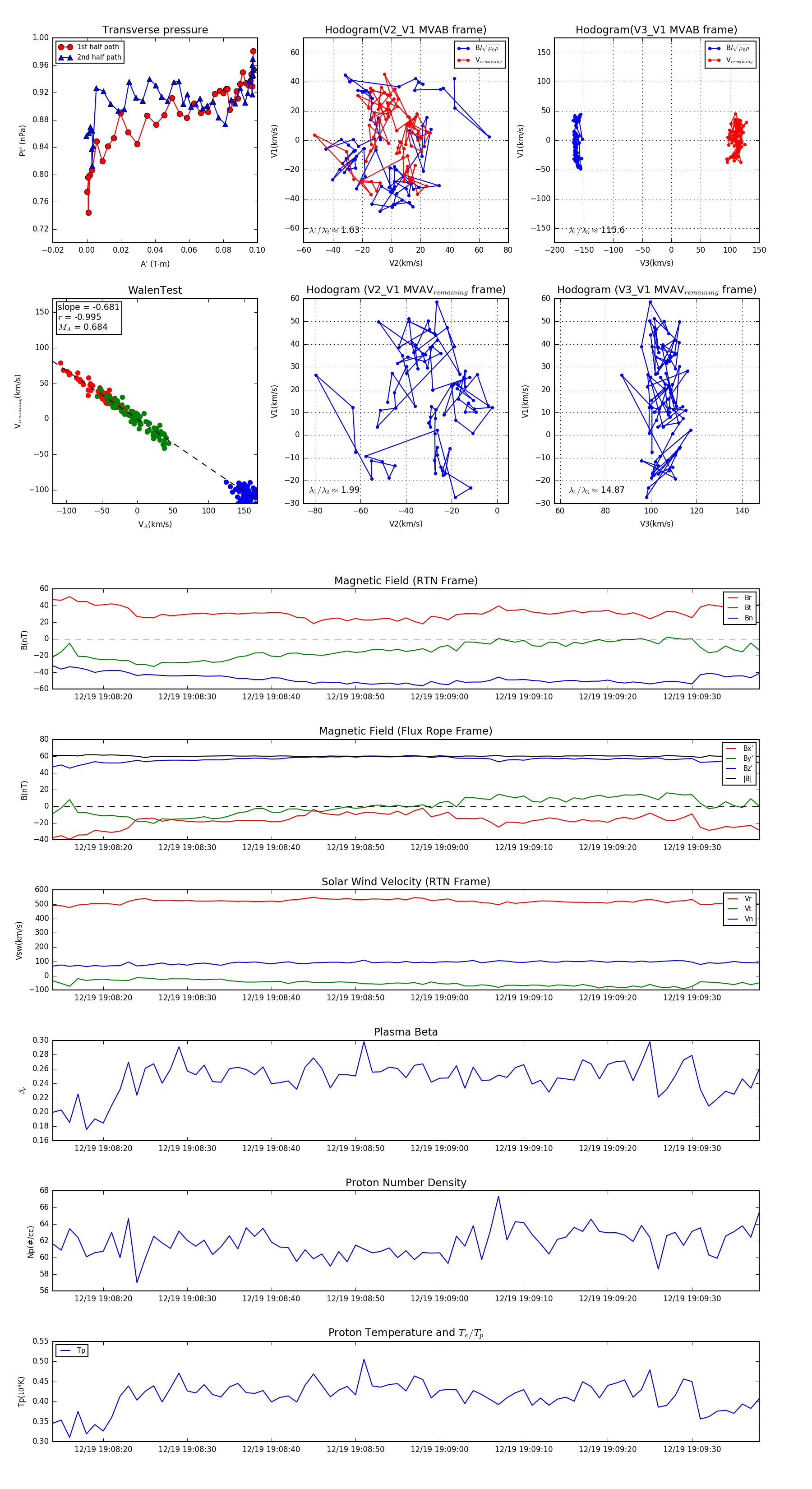
Flux Rope in 2024

Flux Rope Event 2024-12-19 19:08:14 ~ 2024-12-19 19:09:38 (85 seconds)


plot