HOME   LIST
‹–   –›

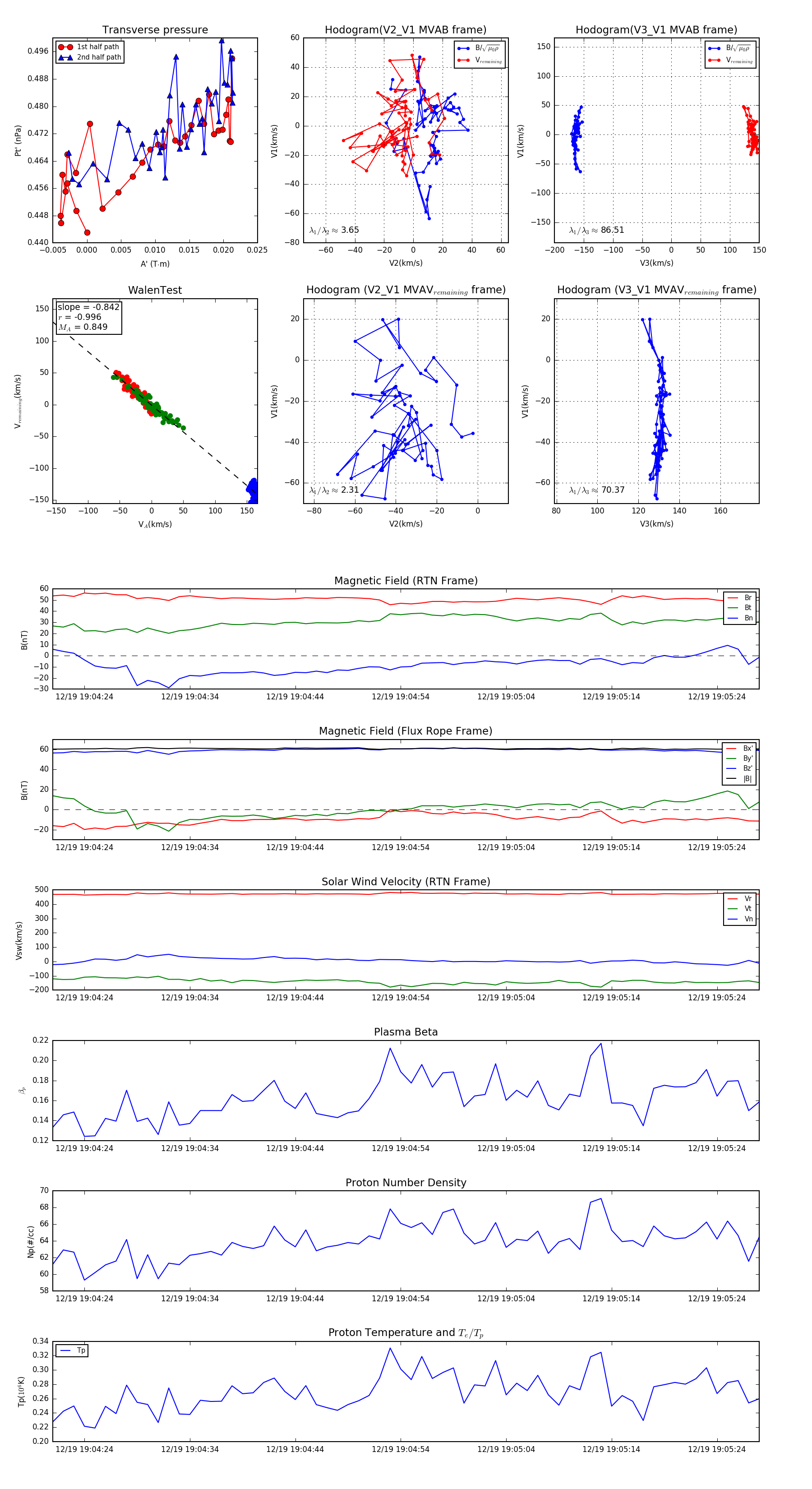
Flux Rope in 2024

Flux Rope Event 2024-12-19 19:04:21 ~ 2024-12-19 19:05:28 (68 seconds)


plot