HOME   LIST
‹–   –›

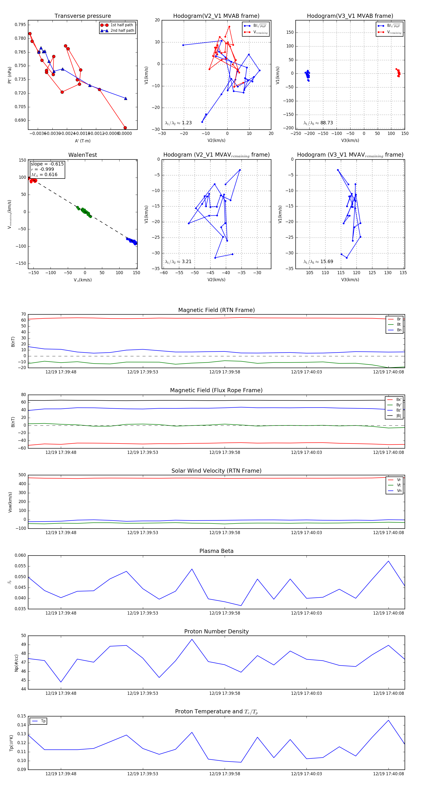
Flux Rope in 2024

Flux Rope Event 2024-12-19 17:39:46 ~ 2024-12-19 17:40:09 (24 seconds)


plot