HOME   LIST
‹–   –›

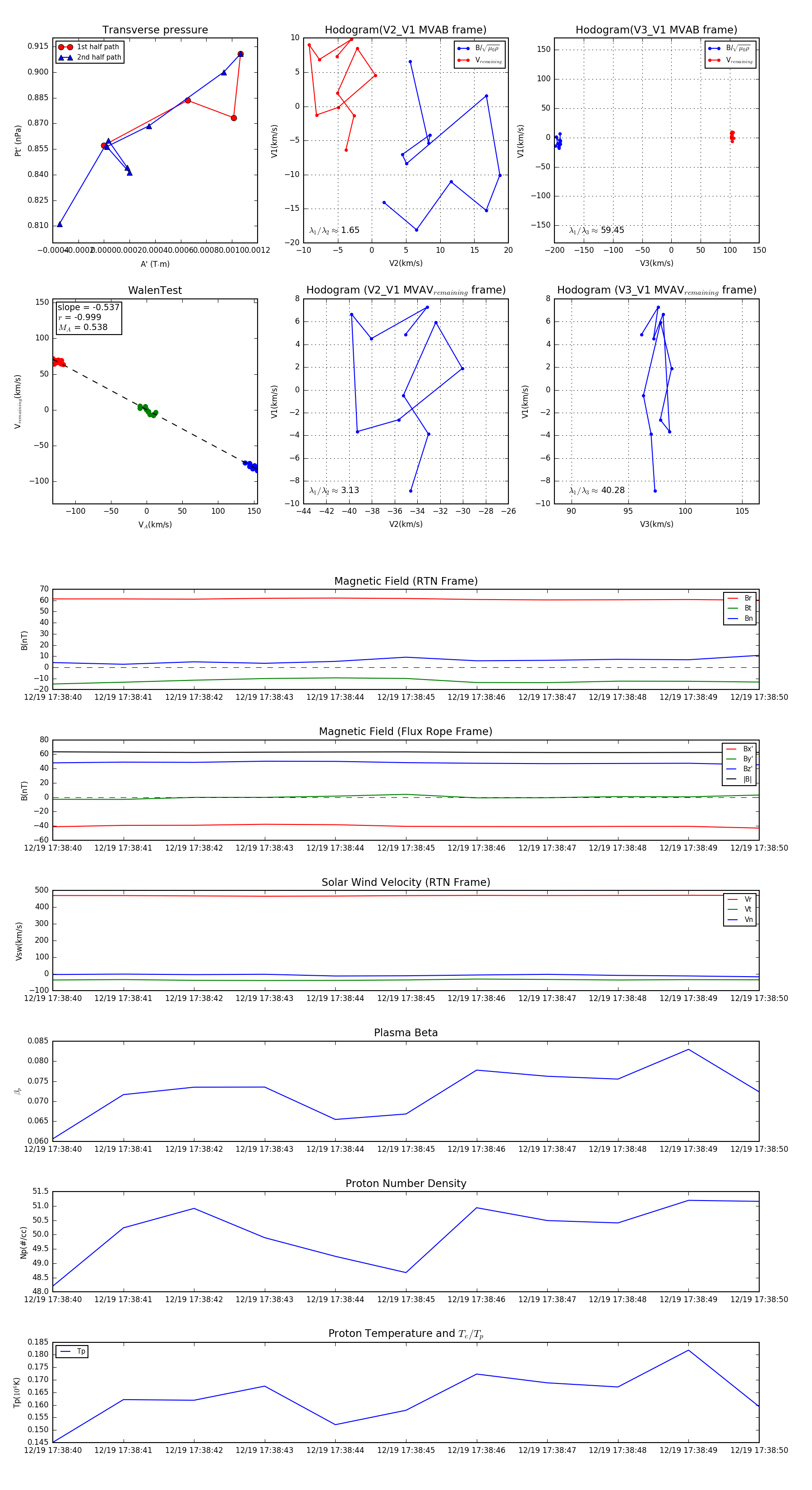
Flux Rope in 2024

Flux Rope Event 2024-12-19 17:38:40 ~ 2024-12-19 17:38:50 (11 seconds)


plot