HOME   LIST
‹–   –›

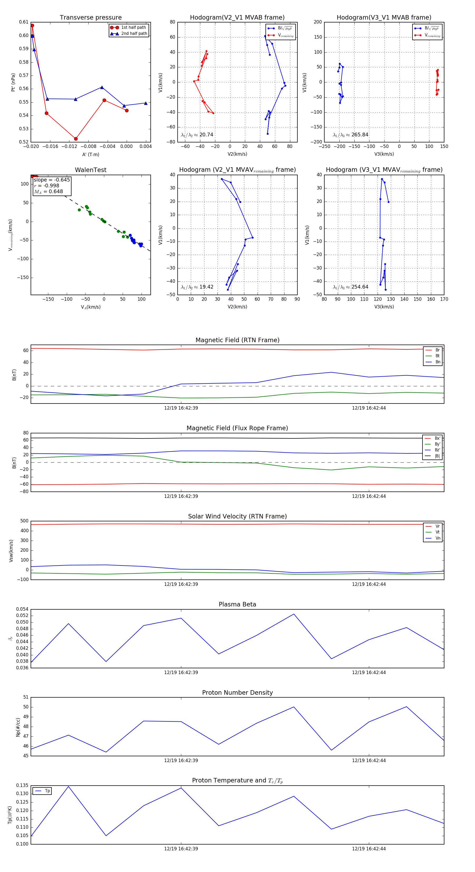
Flux Rope in 2024

Flux Rope Event 2024-12-19 16:42:35 ~ 2024-12-19 16:42:46 (12 seconds)


plot