HOME   LIST
‹–   –›

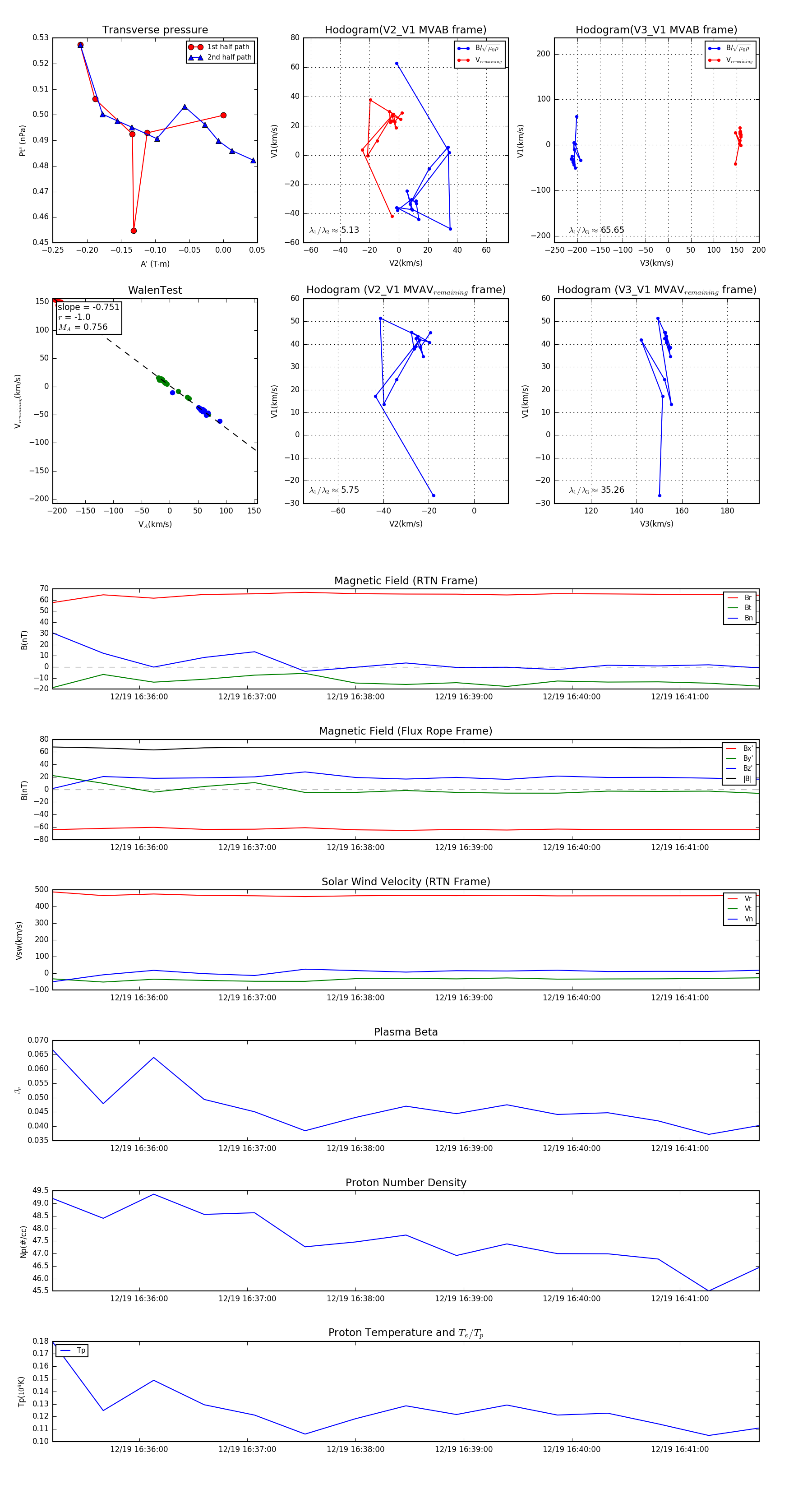
Flux Rope in 2024

Flux Rope Event 2024-12-19 16:35:12 ~ 2024-12-19 16:41:44 (393 seconds)


plot