HOME   LIST
‹–   –›

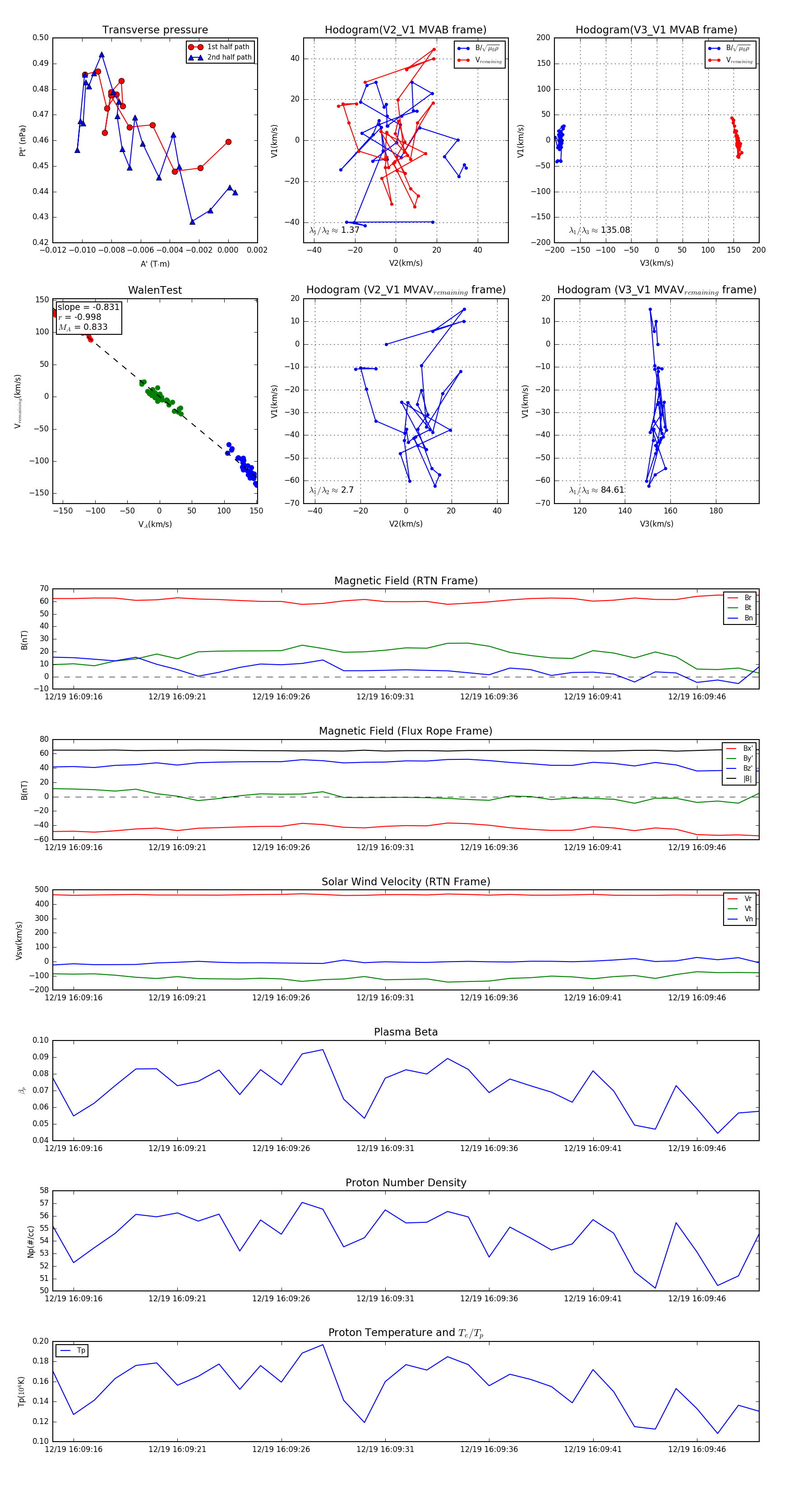
Flux Rope in 2024

Flux Rope Event 2024-12-19 16:09:15 ~ 2024-12-19 16:09:49 (35 seconds)


plot