HOME   LIST
‹–   –›

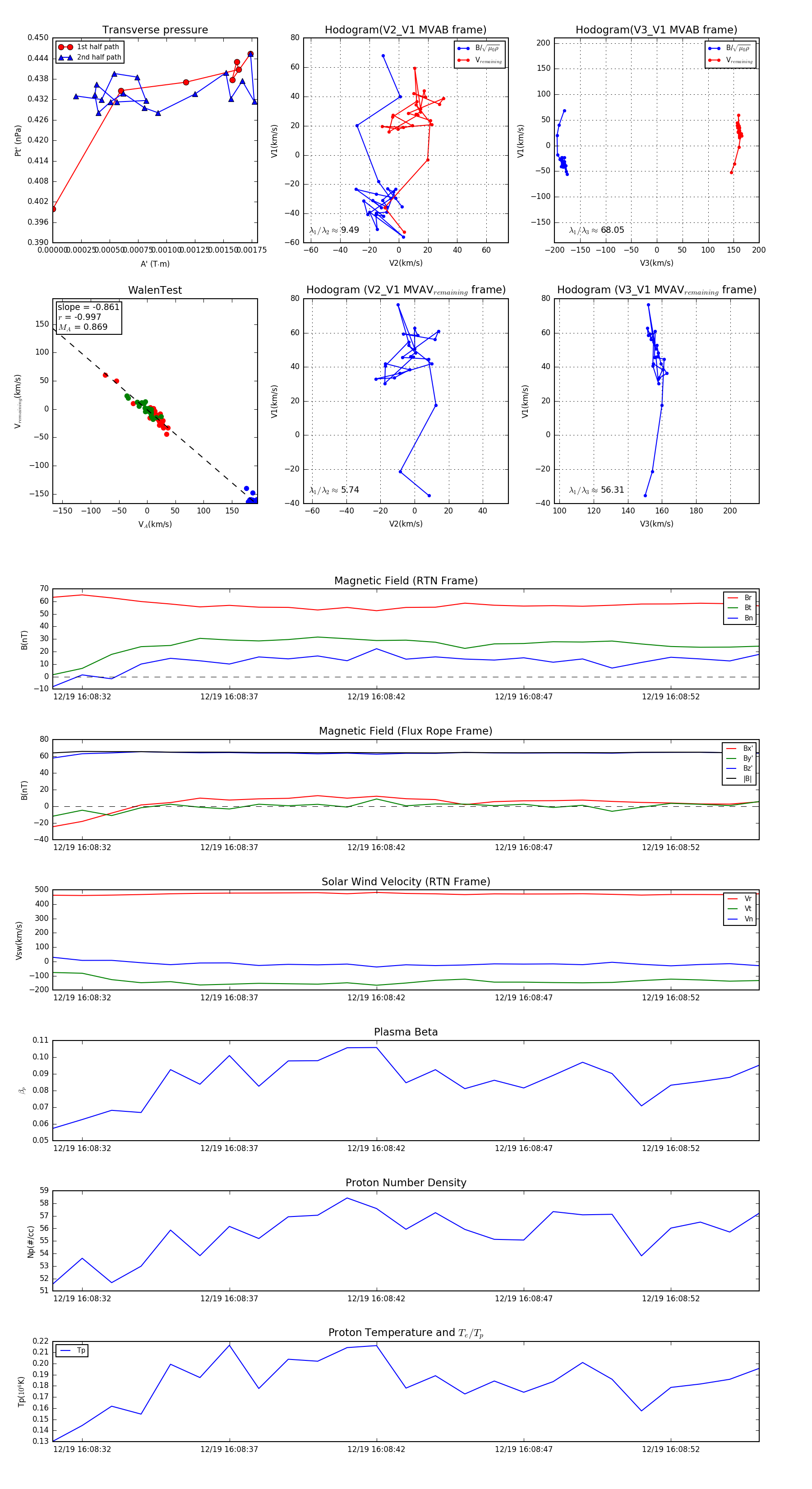
Flux Rope in 2024

Flux Rope Event 2024-12-19 16:08:31 ~ 2024-12-19 16:08:55 (25 seconds)


plot