HOME   LIST
‹–   –›

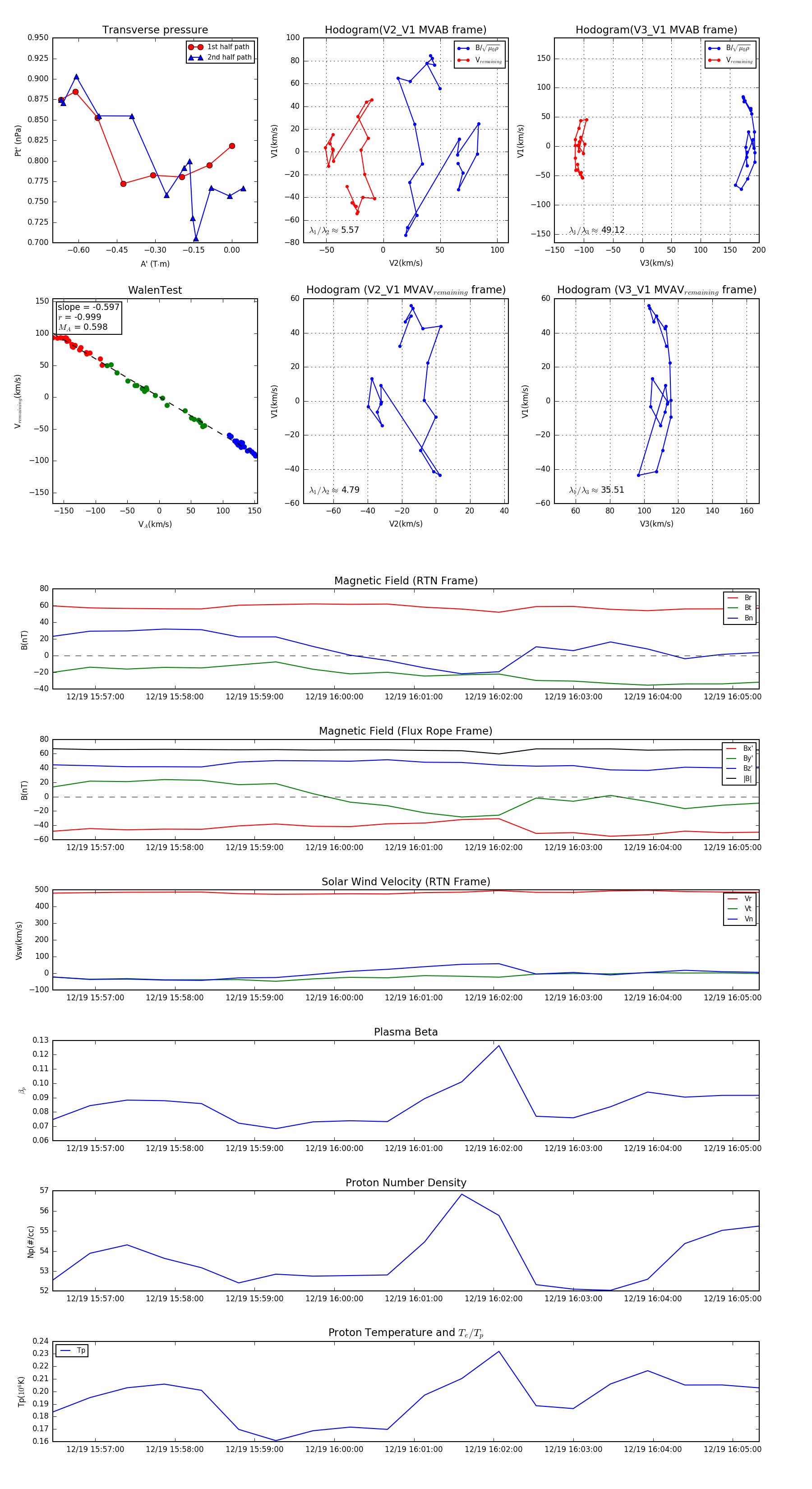
Flux Rope in 2024

Flux Rope Event 2024-12-19 15:56:28 ~ 2024-12-19 16:05:20 (533 seconds)


plot