HOME   LIST
‹–   –›

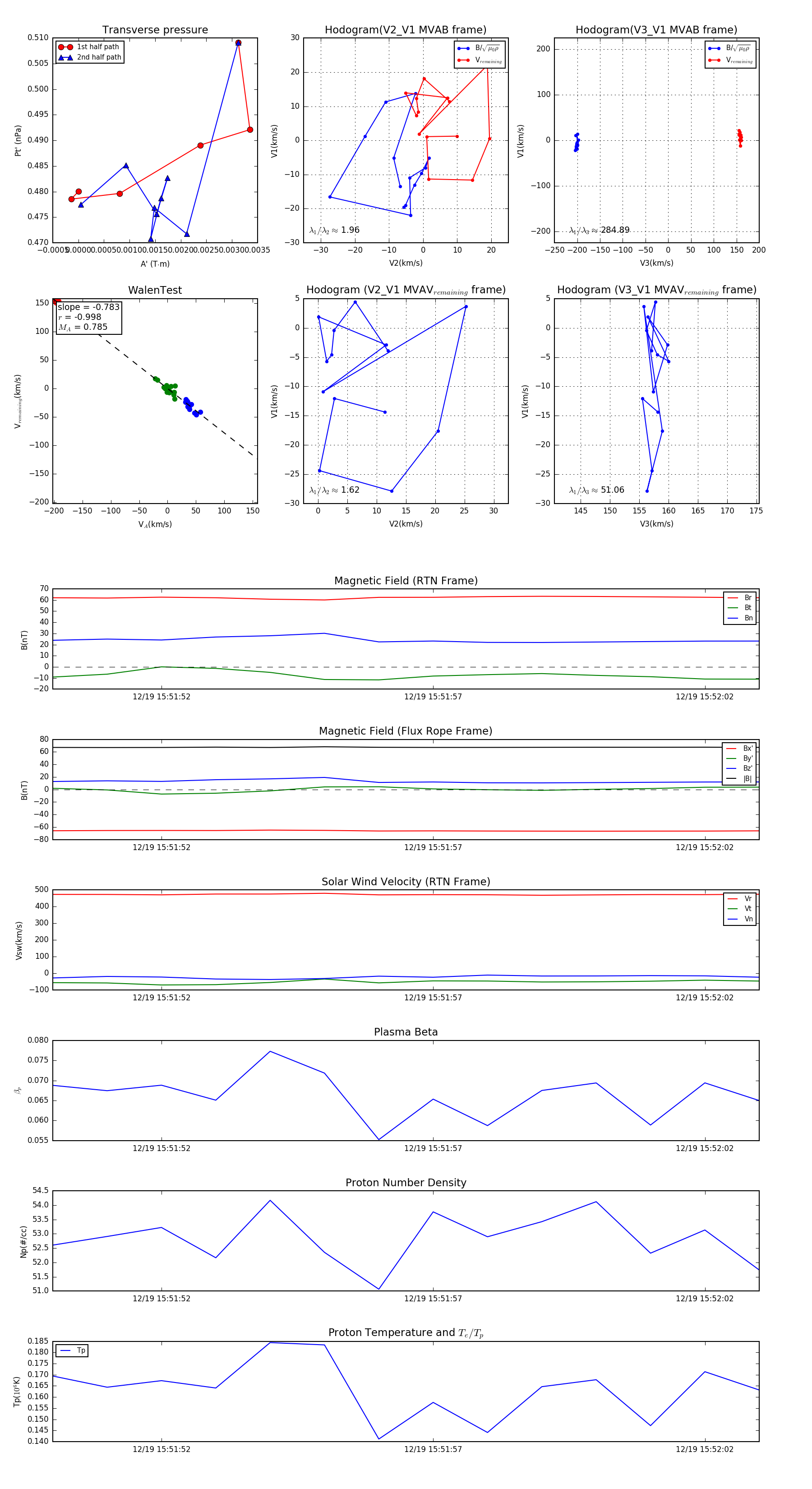
Flux Rope in 2024

Flux Rope Event 2024-12-19 15:51:50 ~ 2024-12-19 15:52:03 (14 seconds)


plot