HOME   LIST
‹–   –›

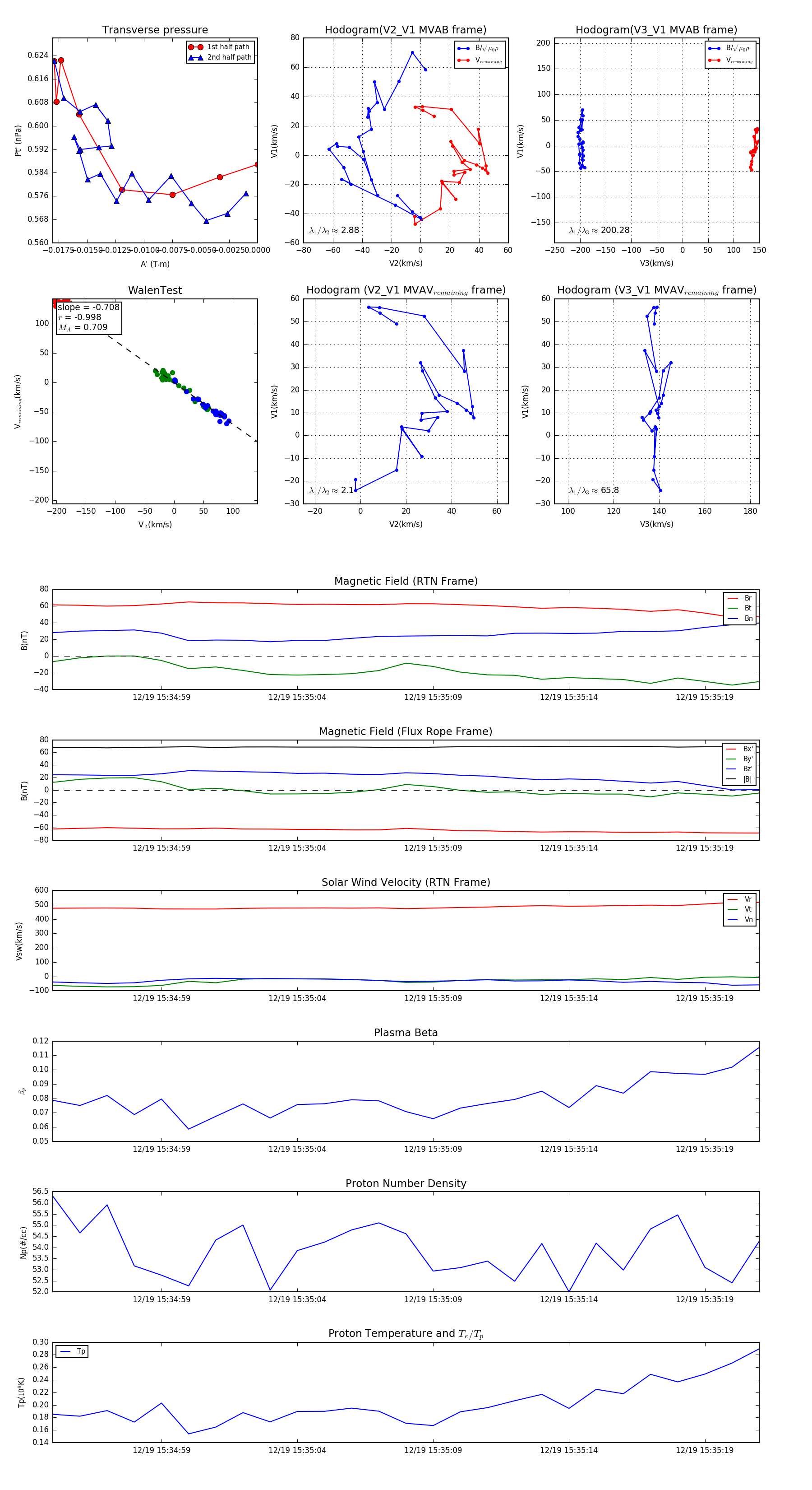
Flux Rope in 2024

Flux Rope Event 2024-12-19 15:34:55 ~ 2024-12-19 15:35:21 (27 seconds)


plot