HOME   LIST
‹–   –›

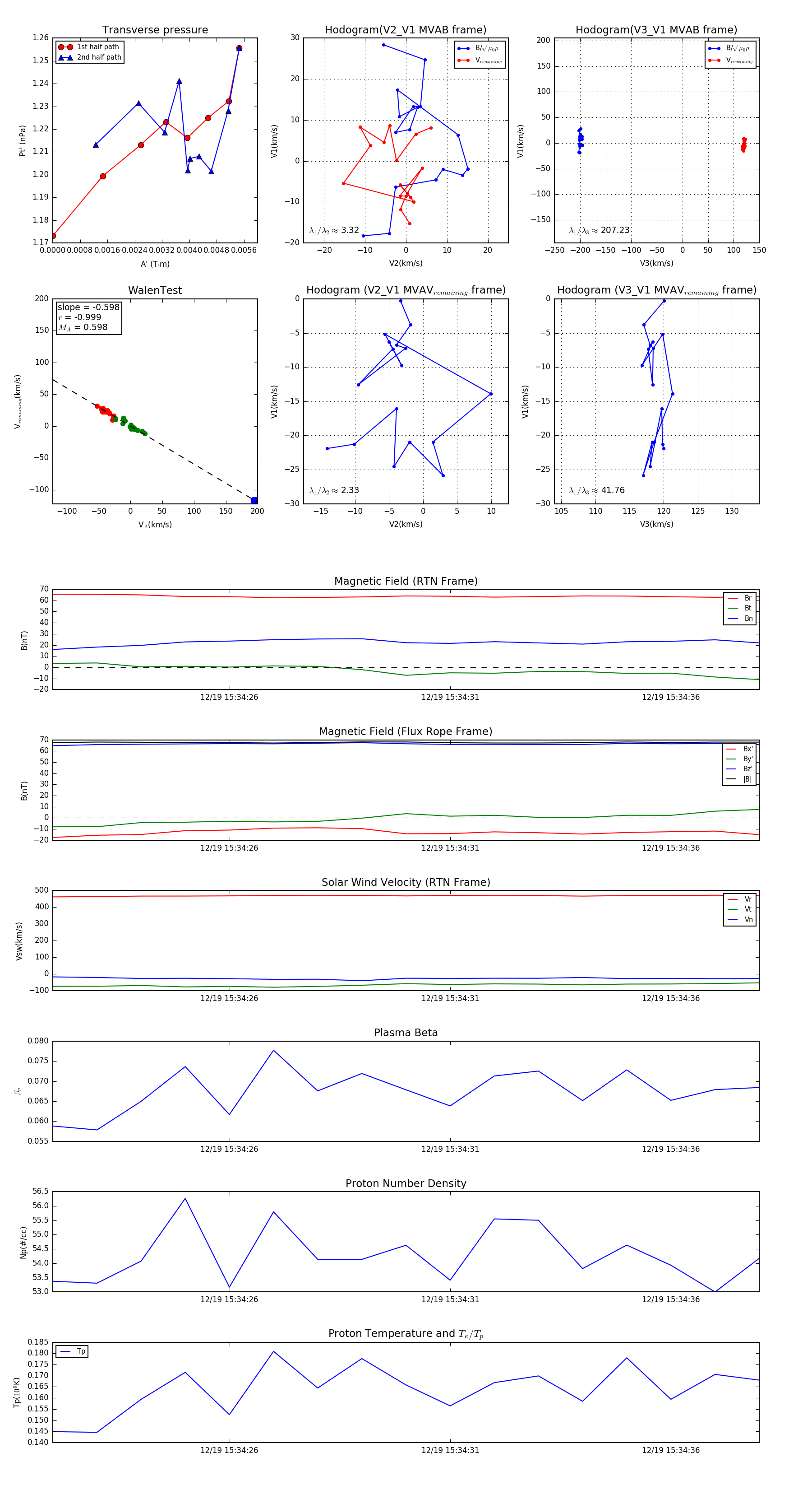
Flux Rope in 2024

Flux Rope Event 2024-12-19 15:34:22 ~ 2024-12-19 15:34:38 (17 seconds)


plot