HOME   LIST
‹–   –›

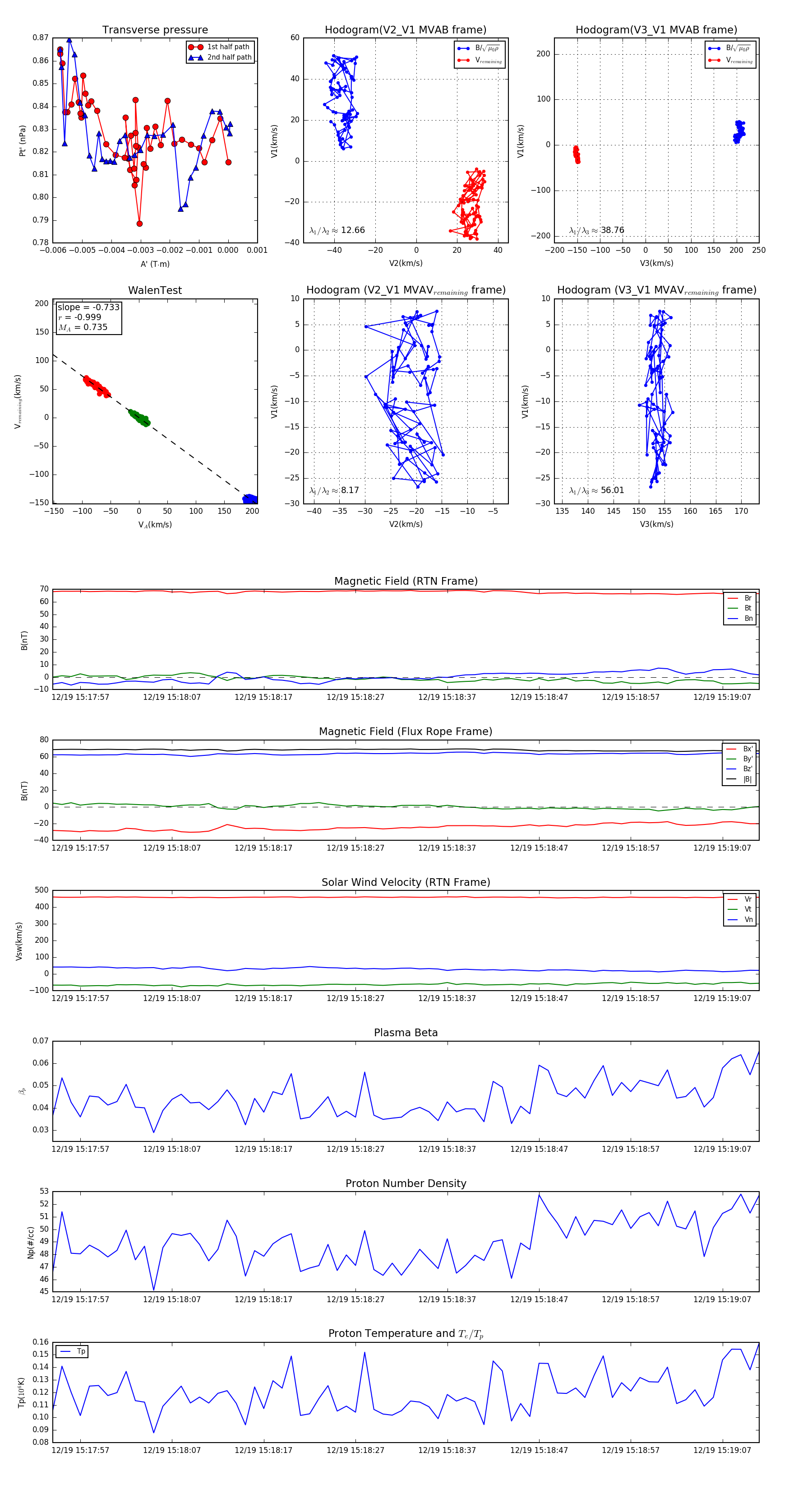
Flux Rope in 2024

Flux Rope Event 2024-12-19 15:17:54 ~ 2024-12-19 15:19:11 (78 seconds)


plot