HOME   LIST
‹–   –›

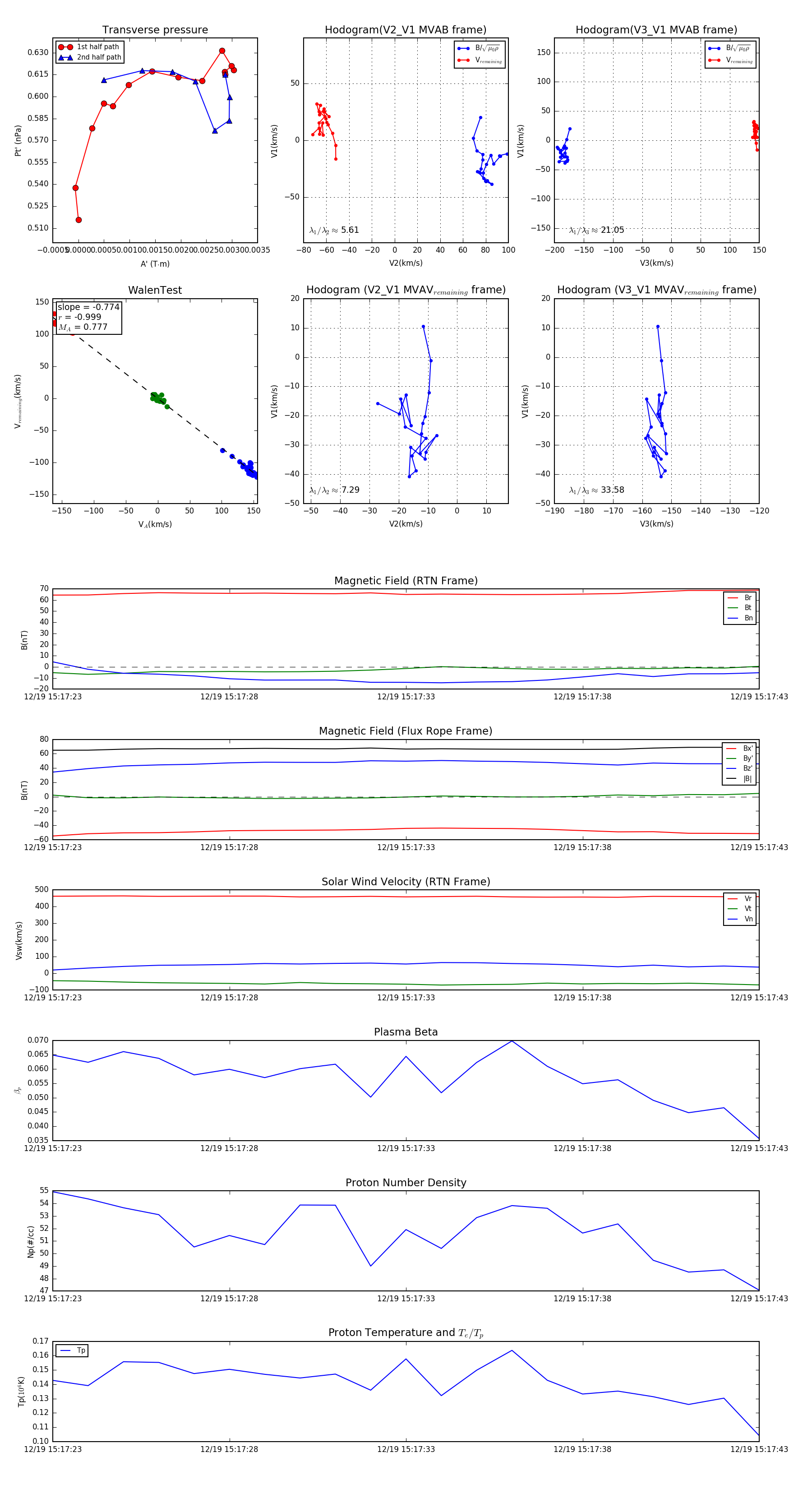
Flux Rope in 2024

Flux Rope Event 2024-12-19 15:17:23 ~ 2024-12-19 15:17:43 (21 seconds)


plot