HOME   LIST
‹–   –›

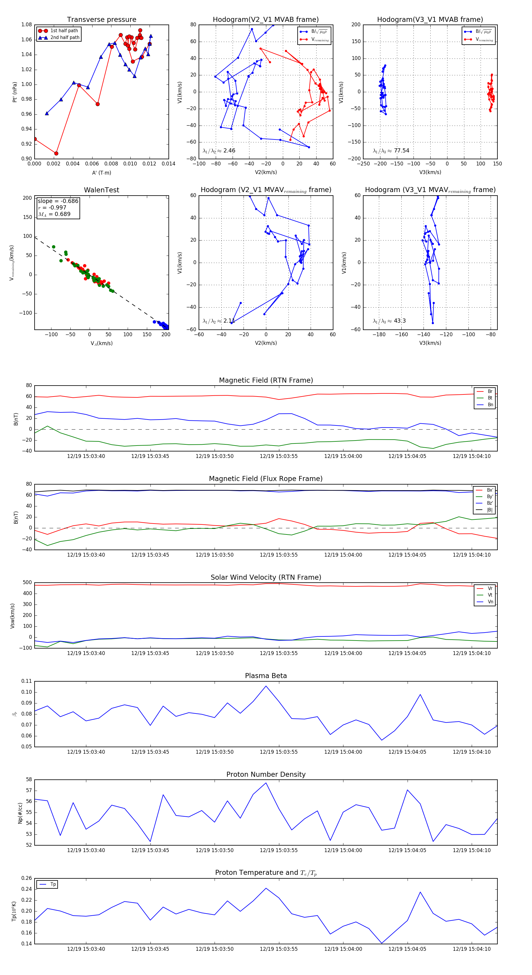
Flux Rope in 2024

Flux Rope Event 2024-12-19 15:03:36 ~ 2024-12-19 15:04:12 (37 seconds)


plot