HOME   LIST
‹–   –›

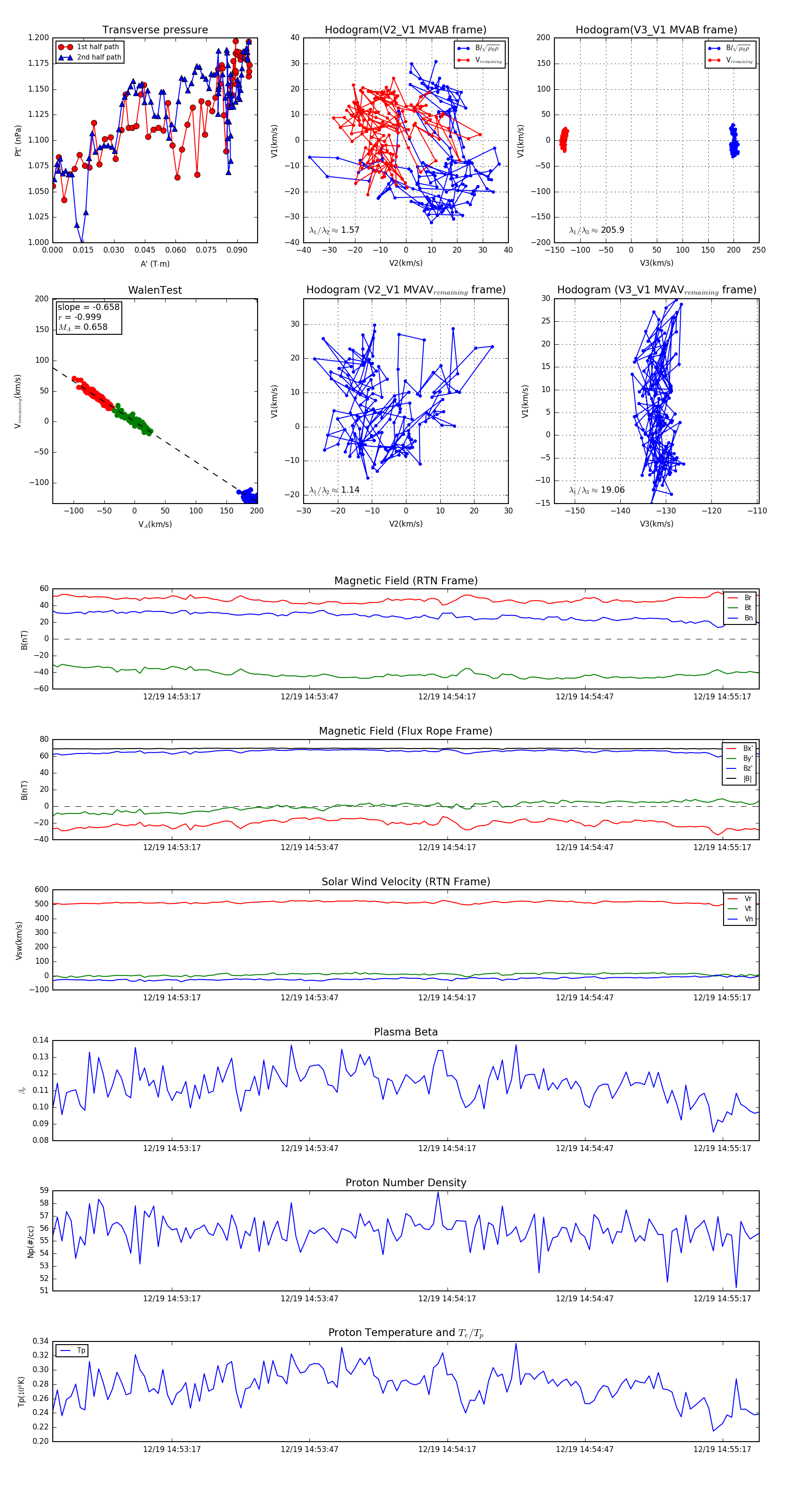
Flux Rope in 2024

Flux Rope Event 2024-12-19 14:52:51 ~ 2024-12-19 14:55:25 (155 seconds)


plot