HOME   LIST
‹–   –›

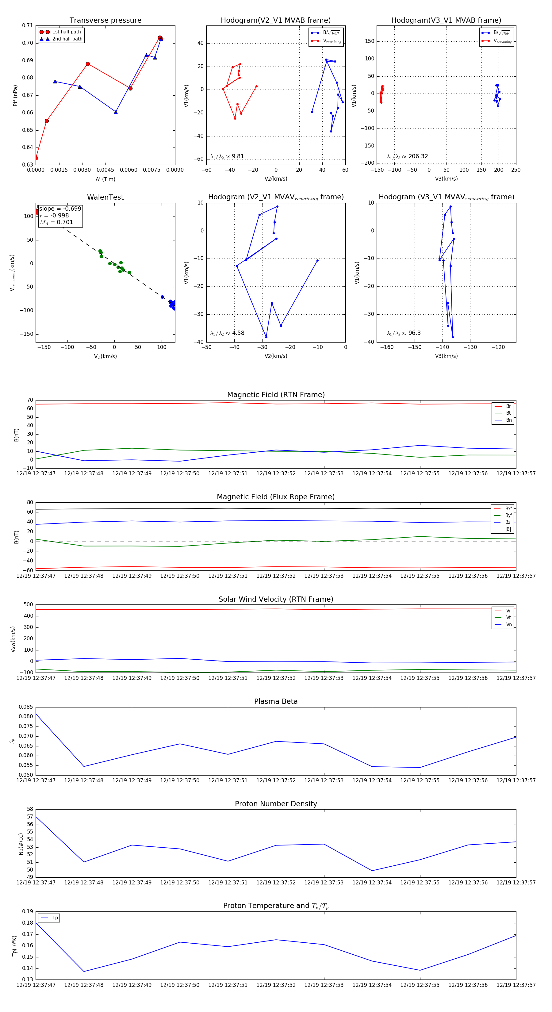
Flux Rope in 2024

Flux Rope Event 2024-12-19 12:37:47 ~ 2024-12-19 12:37:57 (11 seconds)


plot