HOME   LIST
‹–   –›

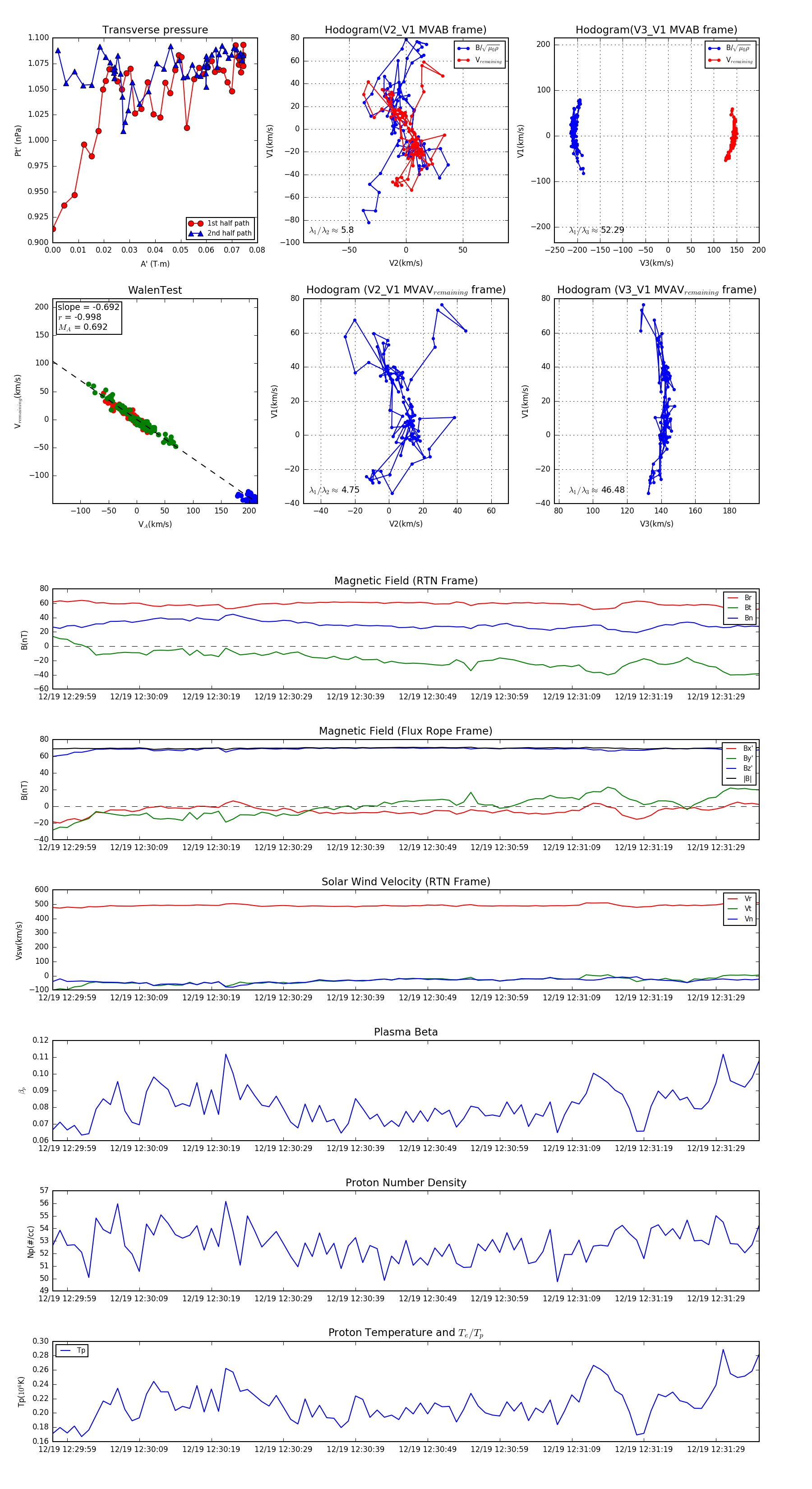
Flux Rope in 2024

Flux Rope Event 2024-12-19 12:29:57 ~ 2024-12-19 12:31:35 (99 seconds)


plot