HOME   LIST
‹–   –›

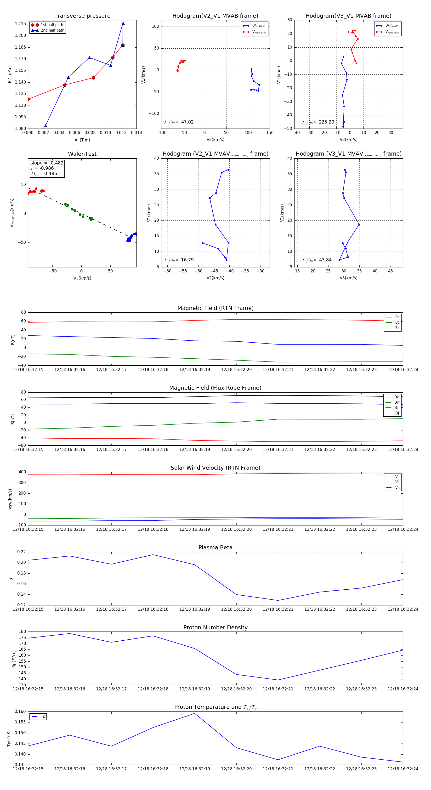
Flux Rope in 2024

Flux Rope Event 2024-12-18 16:32:15 ~ 2024-12-18 16:32:24 (10 seconds)


plot