HOME   LIST
‹–   –›

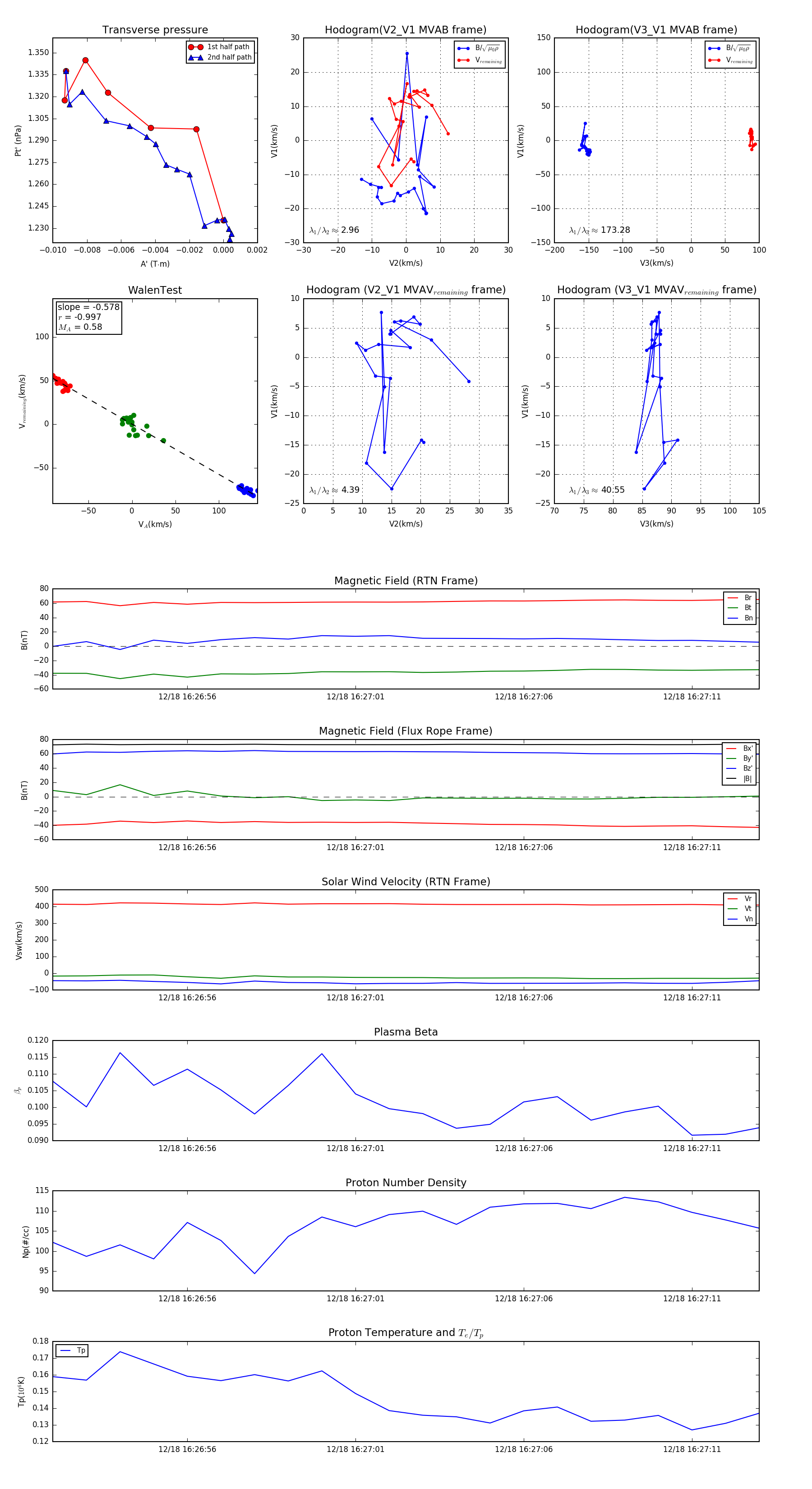
Flux Rope in 2024

Flux Rope Event 2024-12-18 16:26:52 ~ 2024-12-18 16:27:13 (22 seconds)


plot