HOME   LIST
‹–   –›

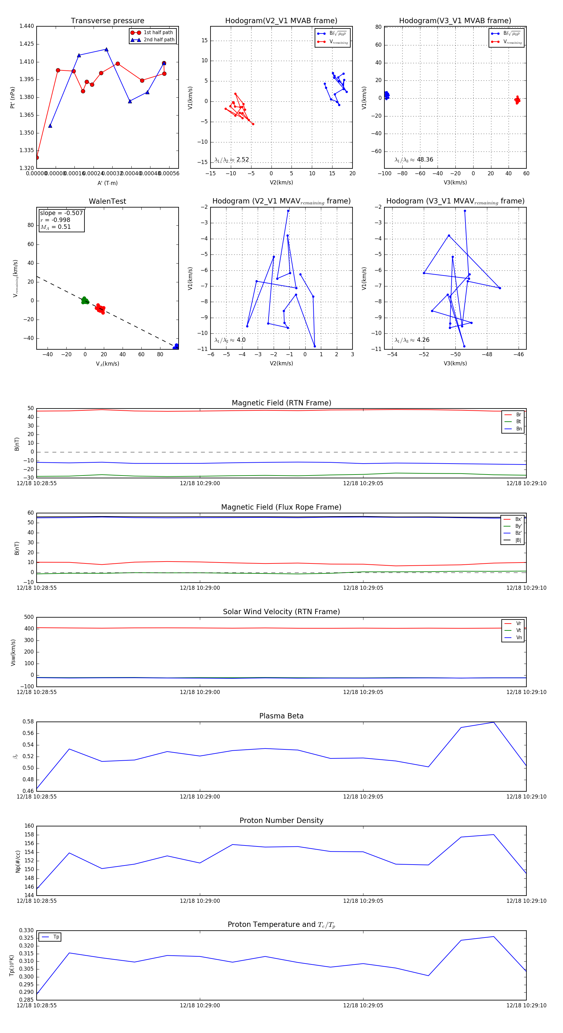
Flux Rope in 2024

Flux Rope Event 2024-12-18 10:28:55 ~ 2024-12-18 10:29:10 (16 seconds)


plot