HOME   LIST
‹–   –›

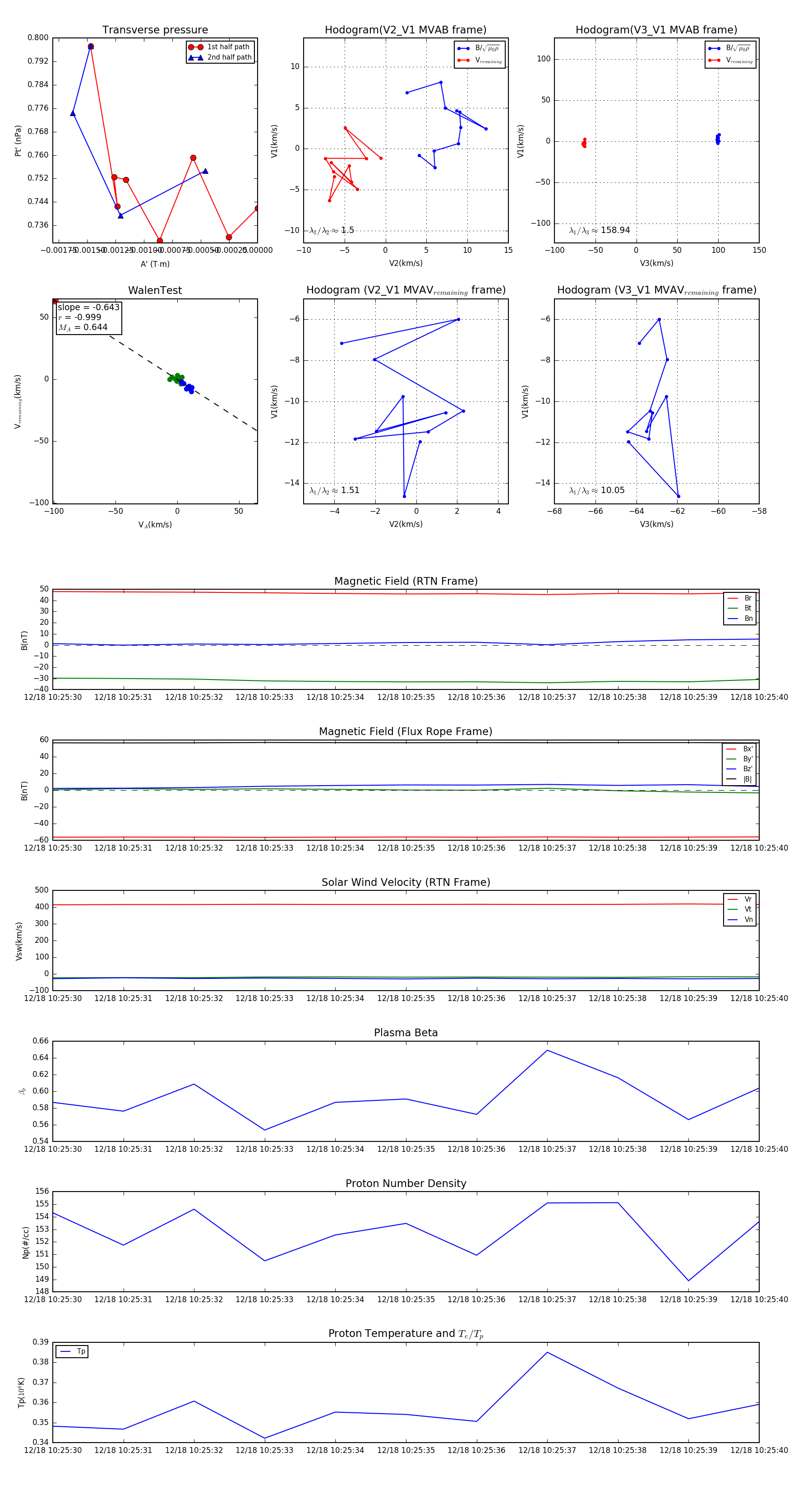
Flux Rope in 2024

Flux Rope Event 2024-12-18 10:25:30 ~ 2024-12-18 10:25:40 (11 seconds)


plot