HOME   LIST
‹–   –›

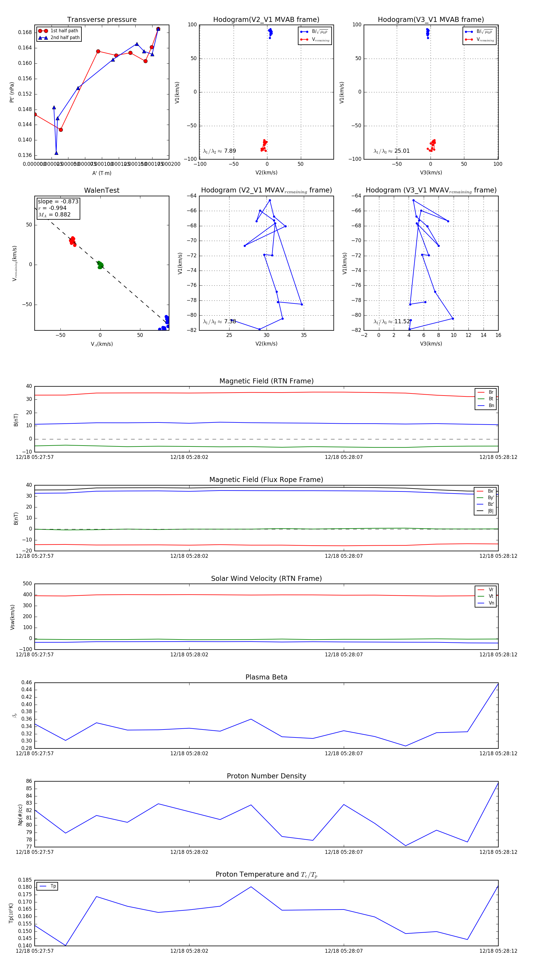
Flux Rope in 2024

Flux Rope Event 2024-12-18 05:27:57 ~ 2024-12-18 05:28:12 (16 seconds)


plot