HOME   LIST
‹–   –›

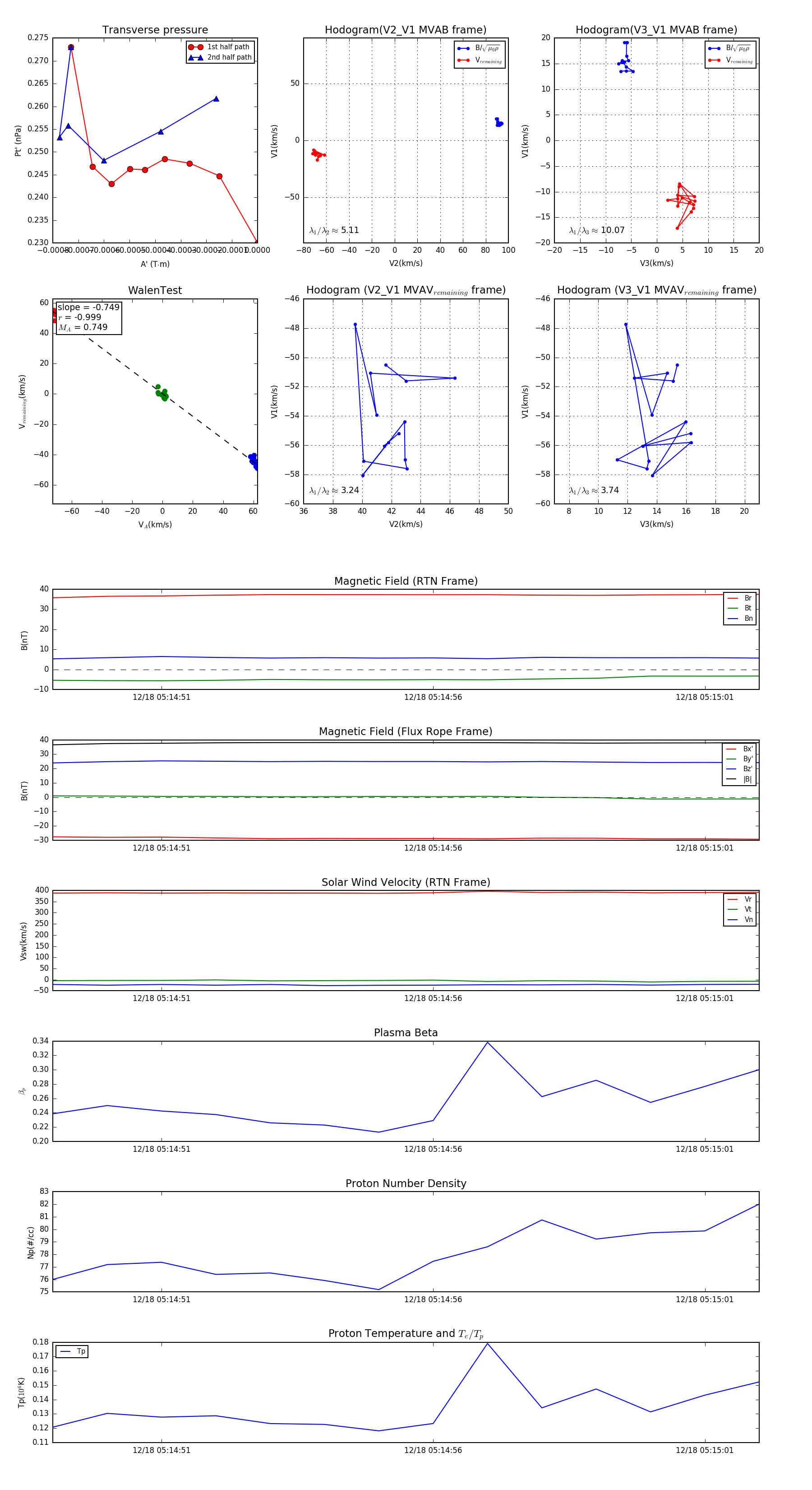
Flux Rope in 2024

Flux Rope Event 2024-12-18 05:14:49 ~ 2024-12-18 05:15:02 (14 seconds)


plot