HOME   LIST
‹–   –›

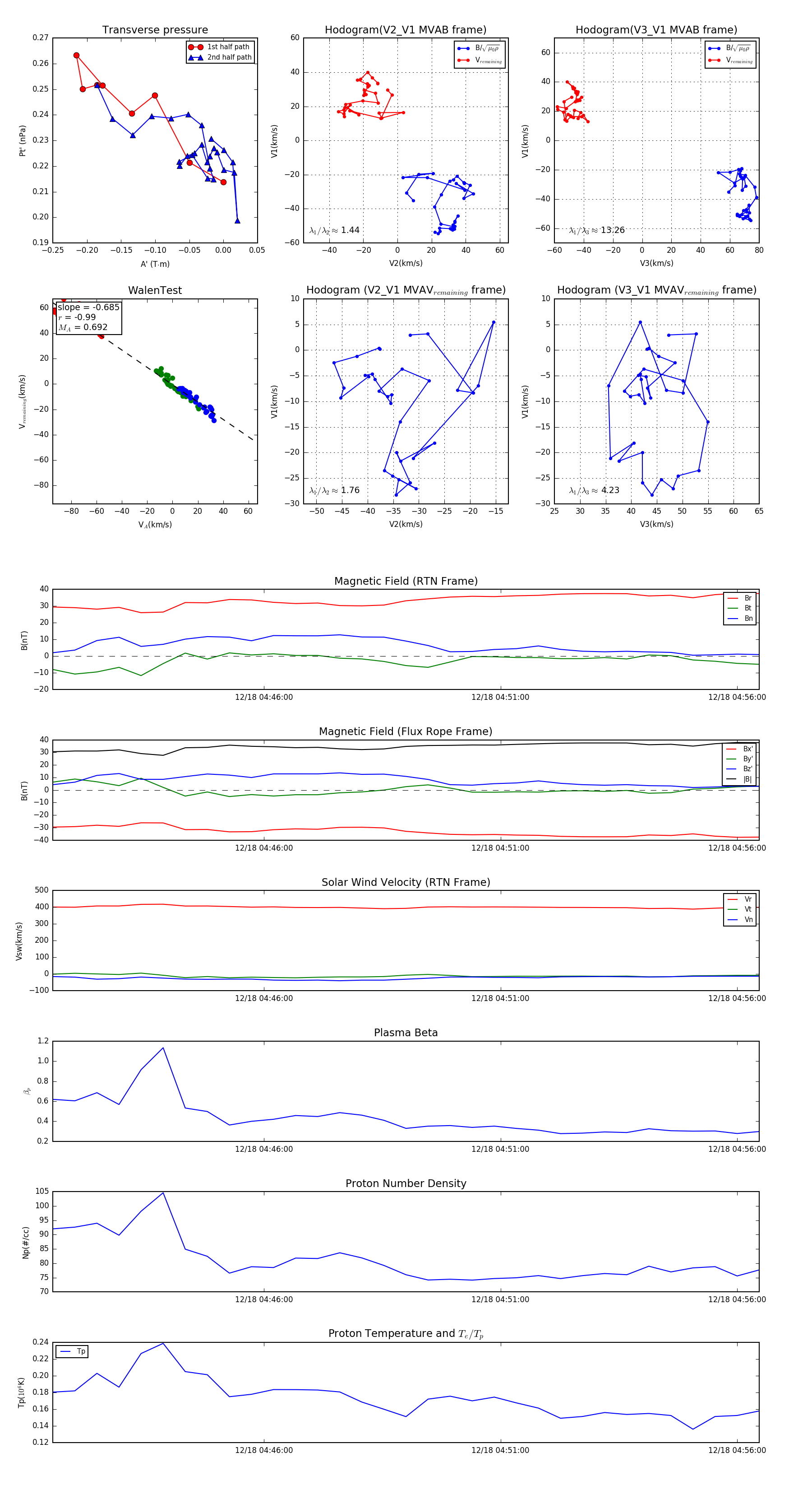
Flux Rope in 2024

Flux Rope Event 2024-12-18 04:41:32 ~ 2024-12-18 04:56:28 (897 seconds)


plot