HOME   LIST
‹–   –›

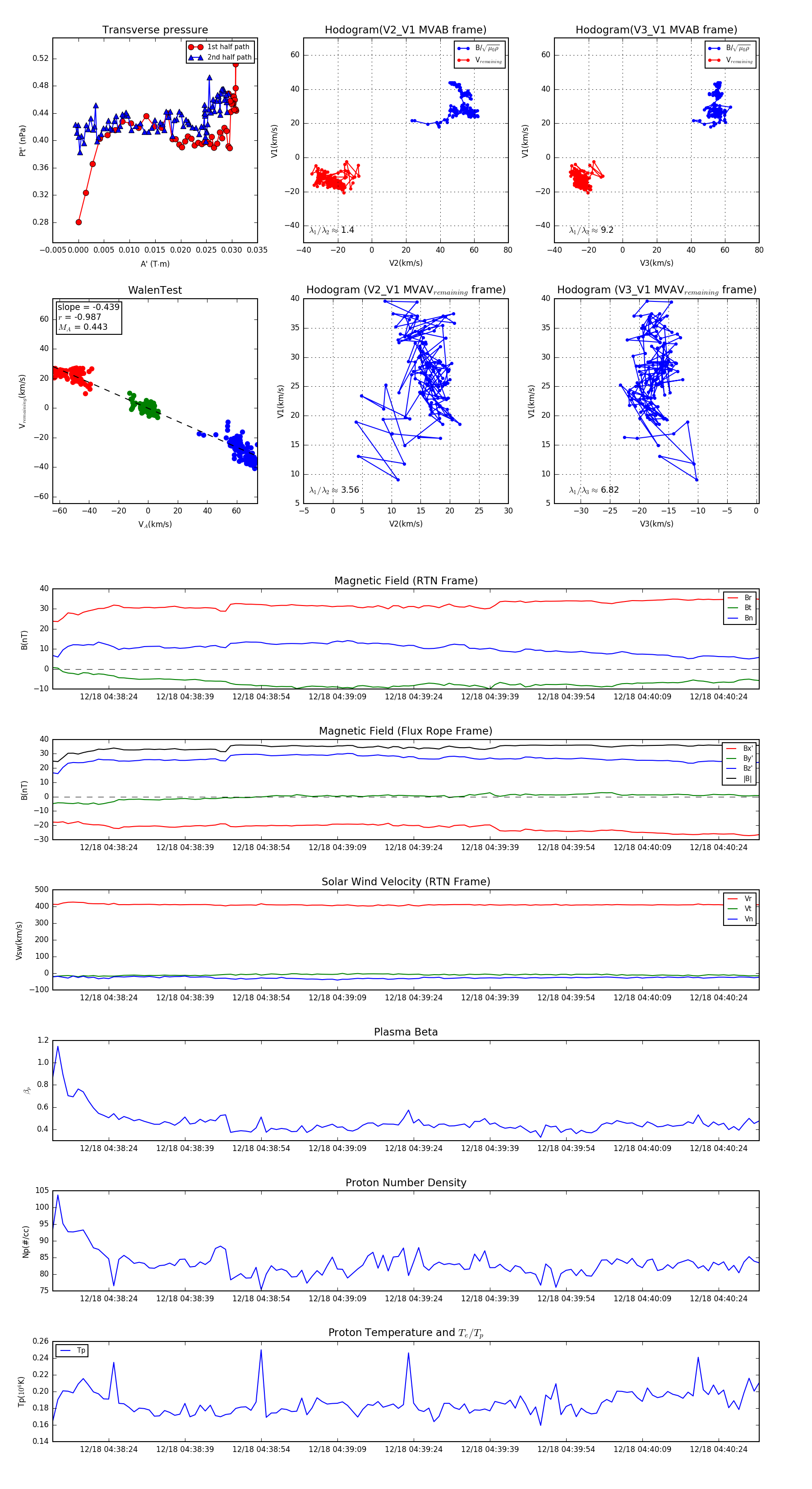
Flux Rope in 2024

Flux Rope Event 2024-12-18 04:38:13 ~ 2024-12-18 04:40:32 (140 seconds)


plot