HOME   LIST
‹–   –›

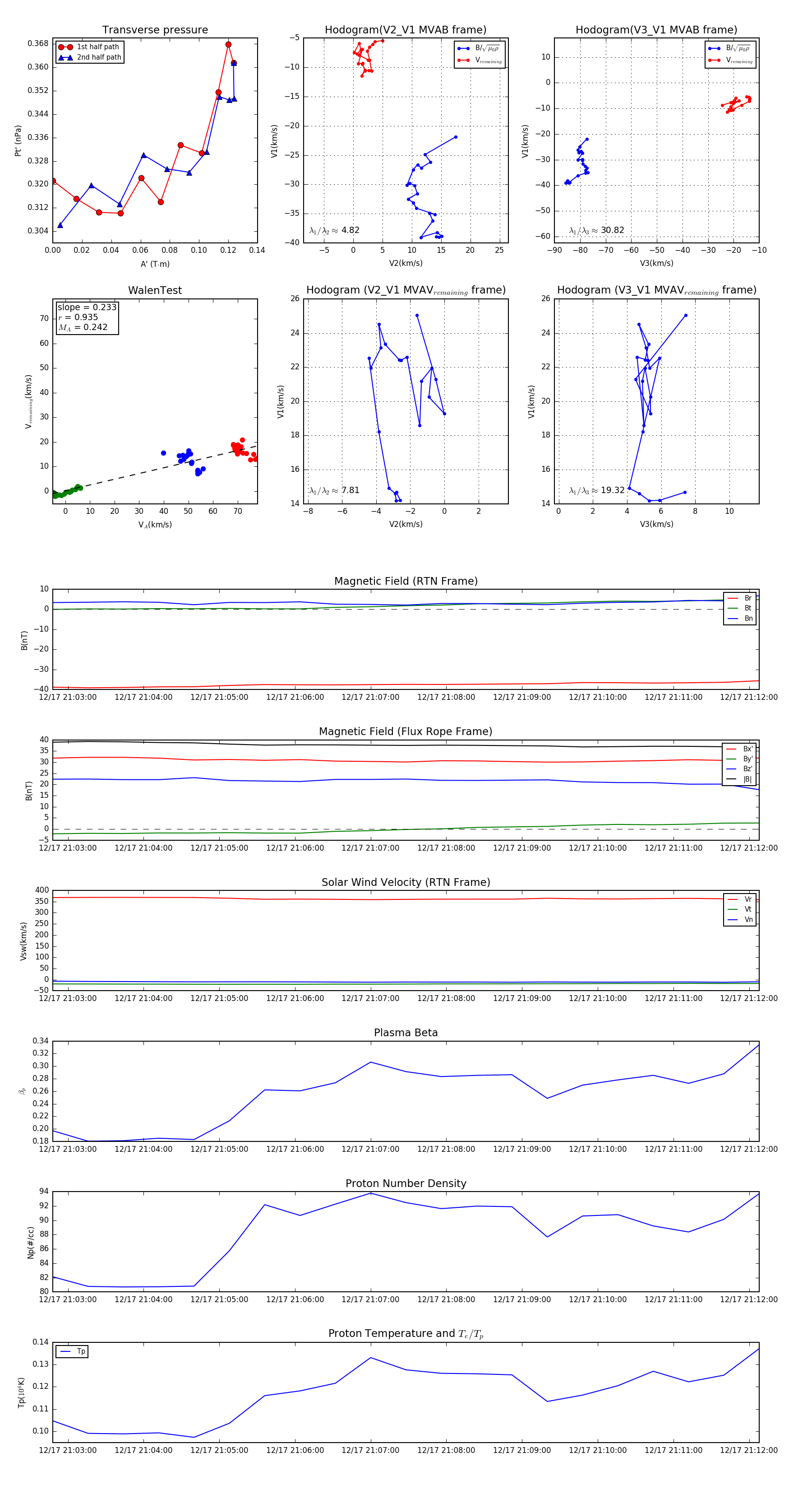
Flux Rope in 2024

Flux Rope Event 2024-12-17 21:02:48 ~ 2024-12-17 21:12:08 (561 seconds)


plot