HOME   LIST
‹–   –›

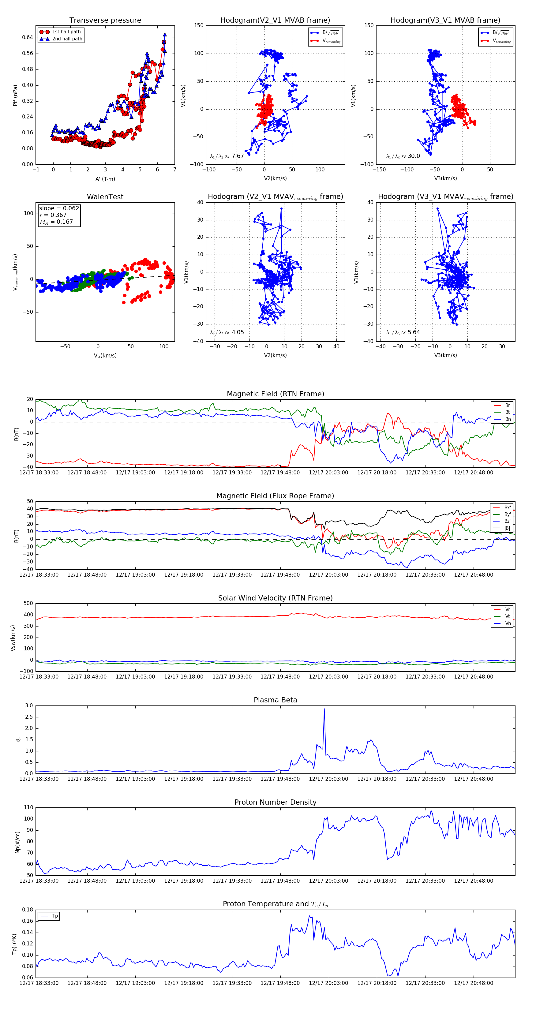
Flux Rope in 2024

Flux Rope Event 2024-12-17 18:32:04 ~ 2024-12-17 21:00:56 (8933 seconds)


plot