HOME   LIST
‹–   –›

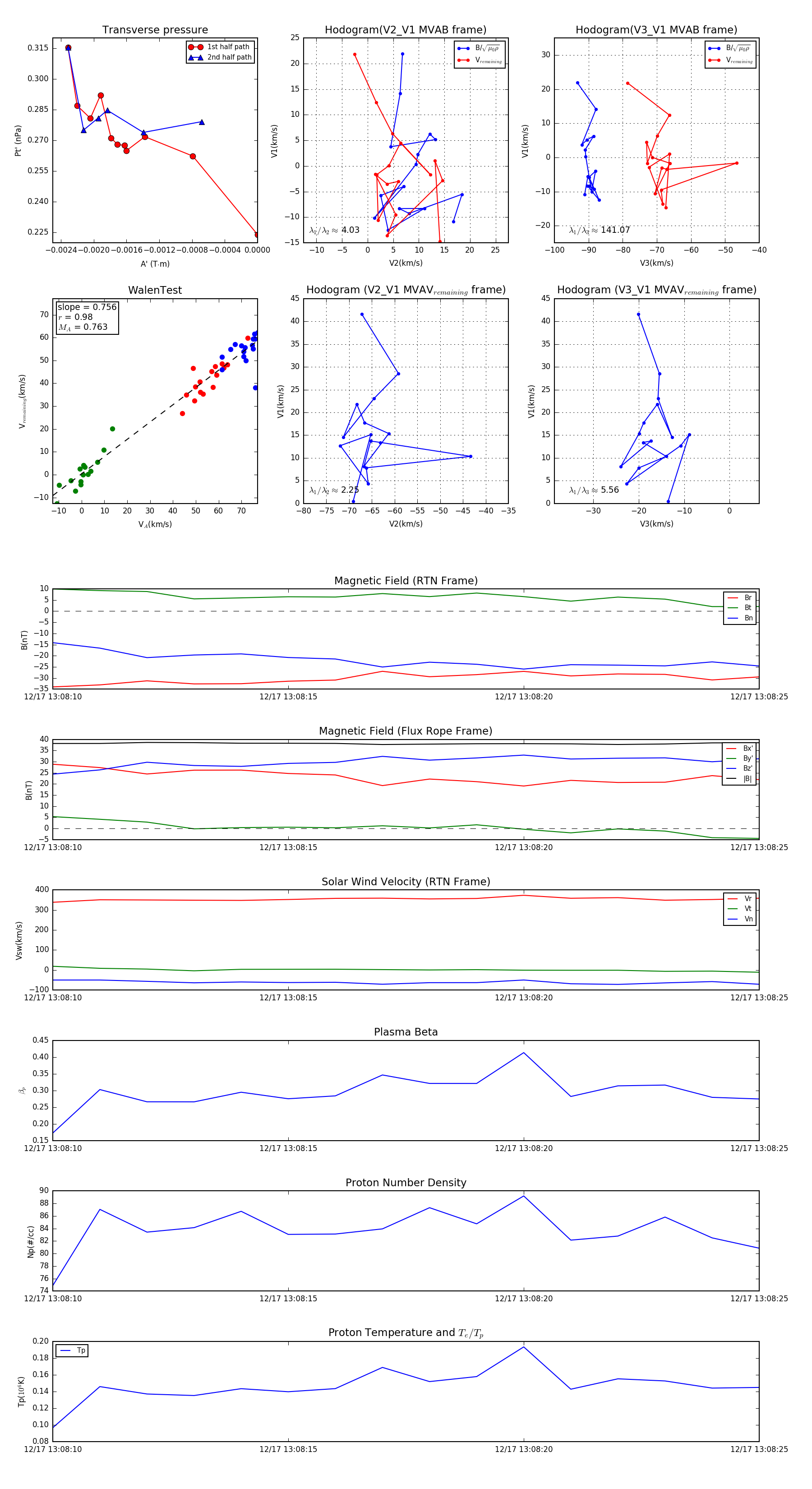
Flux Rope in 2024

Flux Rope Event 2024-12-17 13:08:10 ~ 2024-12-17 13:08:25 (16 seconds)


plot