HOME   LIST
‹–   –›

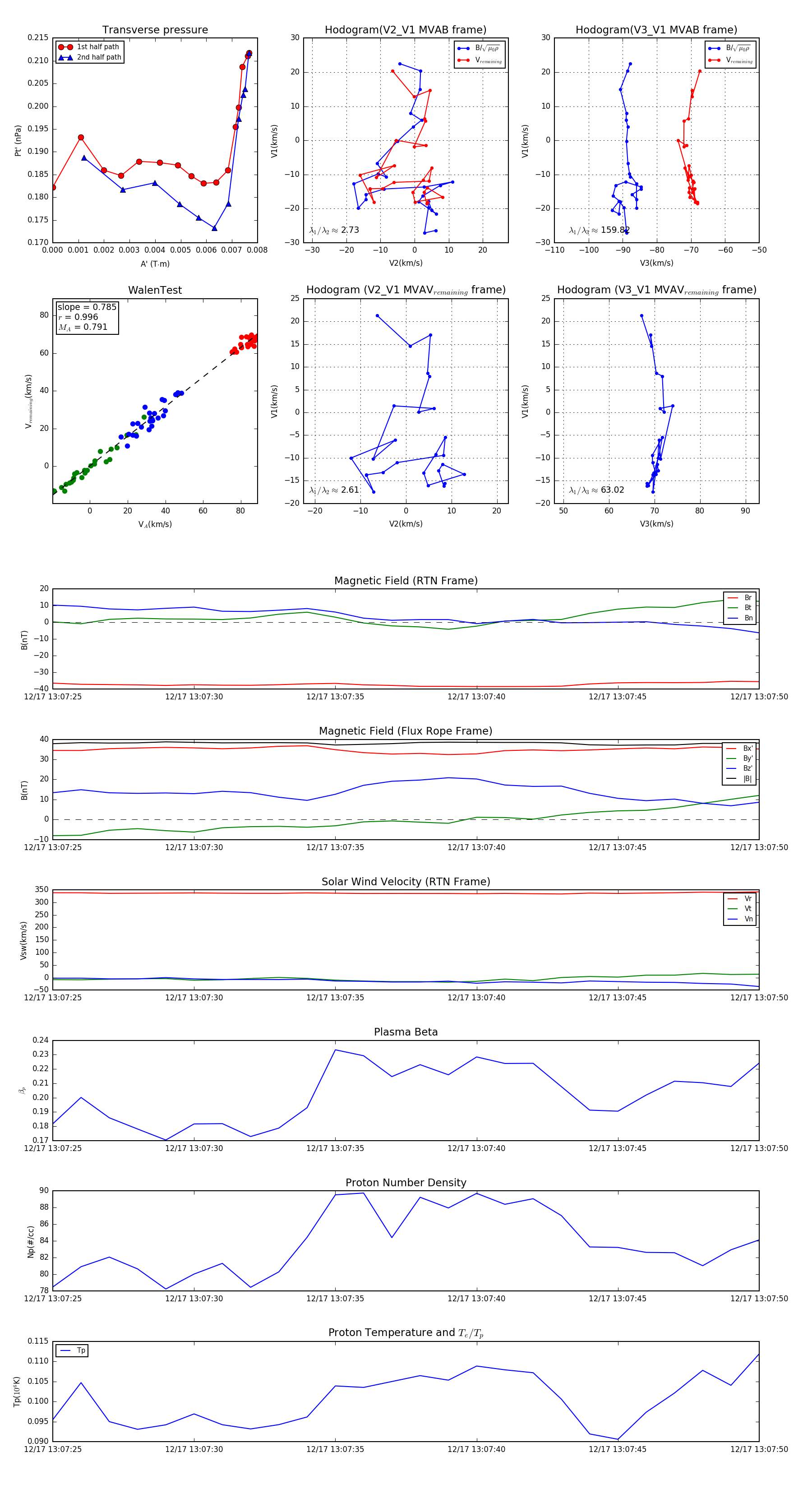
Flux Rope in 2024

Flux Rope Event 2024-12-17 13:07:25 ~ 2024-12-17 13:07:50 (26 seconds)


plot