HOME   LIST
‹–   –›

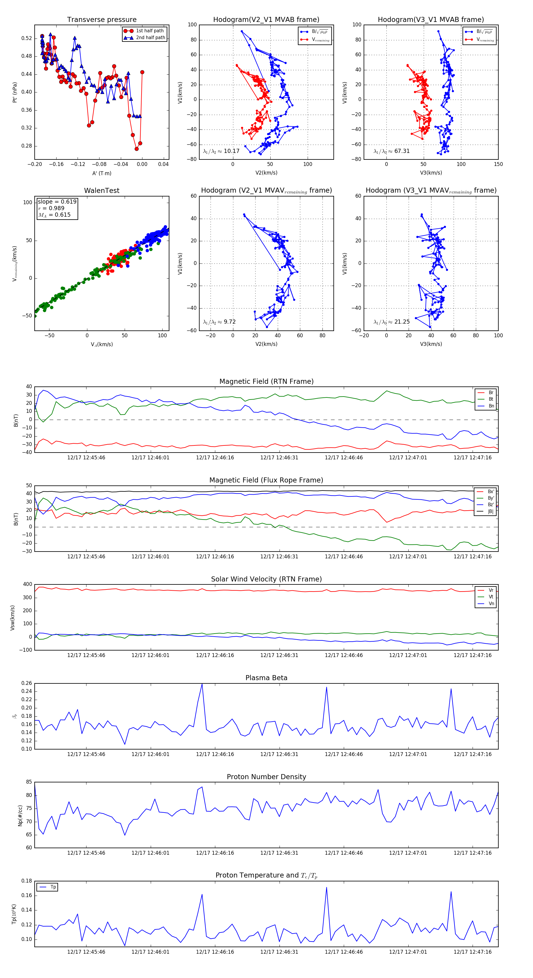
Flux Rope in 2024

Flux Rope Event 2024-12-17 12:45:34 ~ 2024-12-17 12:47:22 (109 seconds)


plot