HOME   LIST
‹–   –›

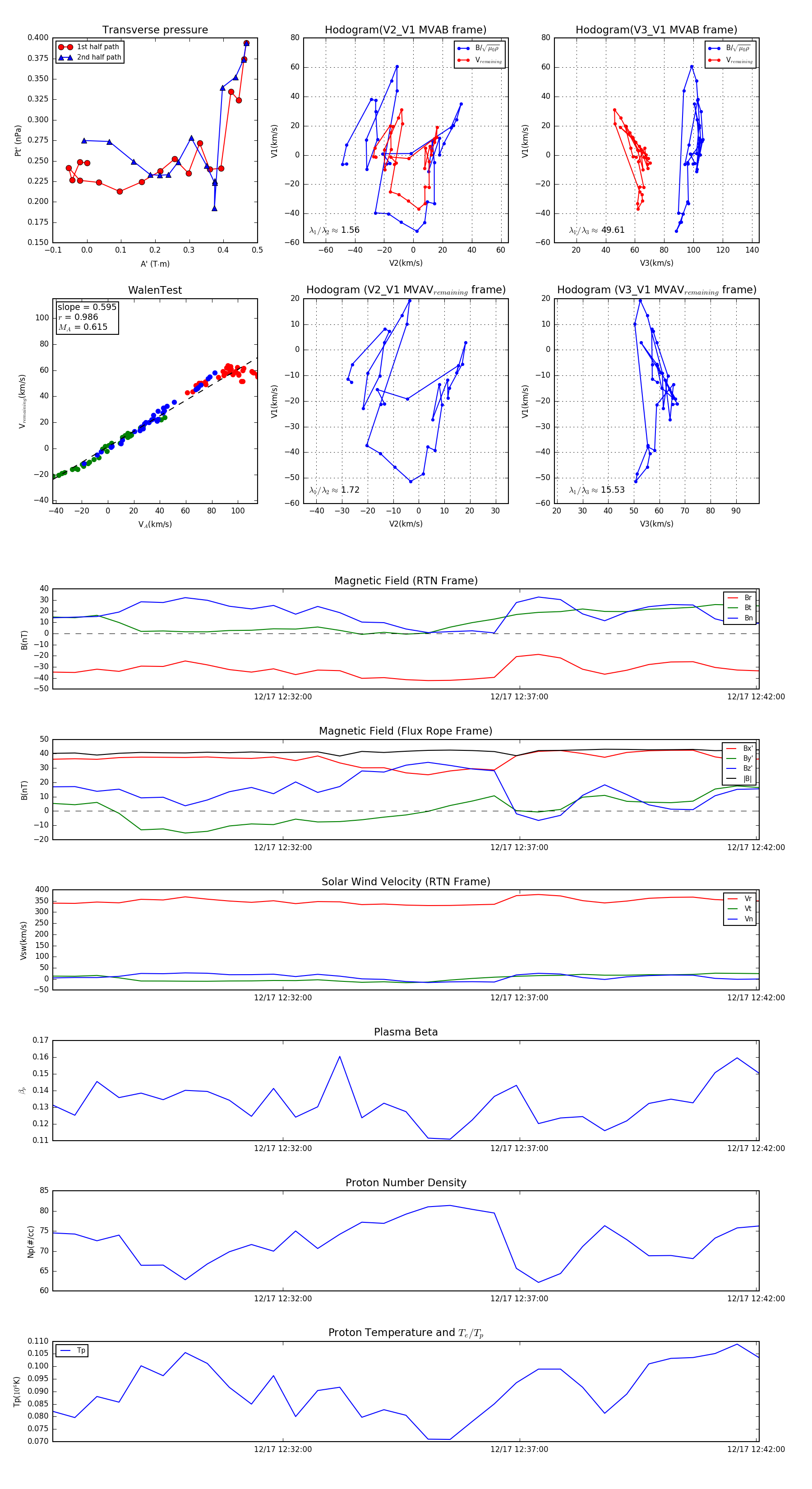
Flux Rope in 2024

Flux Rope Event 2024-12-17 12:27:08 ~ 2024-12-17 12:42:04 (897 seconds)


plot