HOME   LIST
‹–   –›

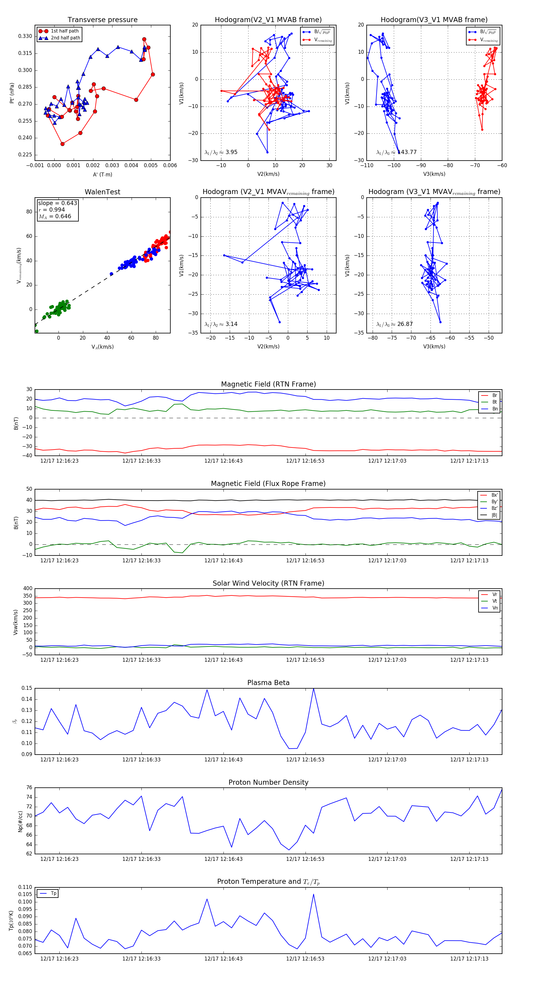
Flux Rope in 2024

Flux Rope Event 2024-12-17 12:16:20 ~ 2024-12-17 12:17:17 (58 seconds)


plot