HOME   LIST
‹–   –›

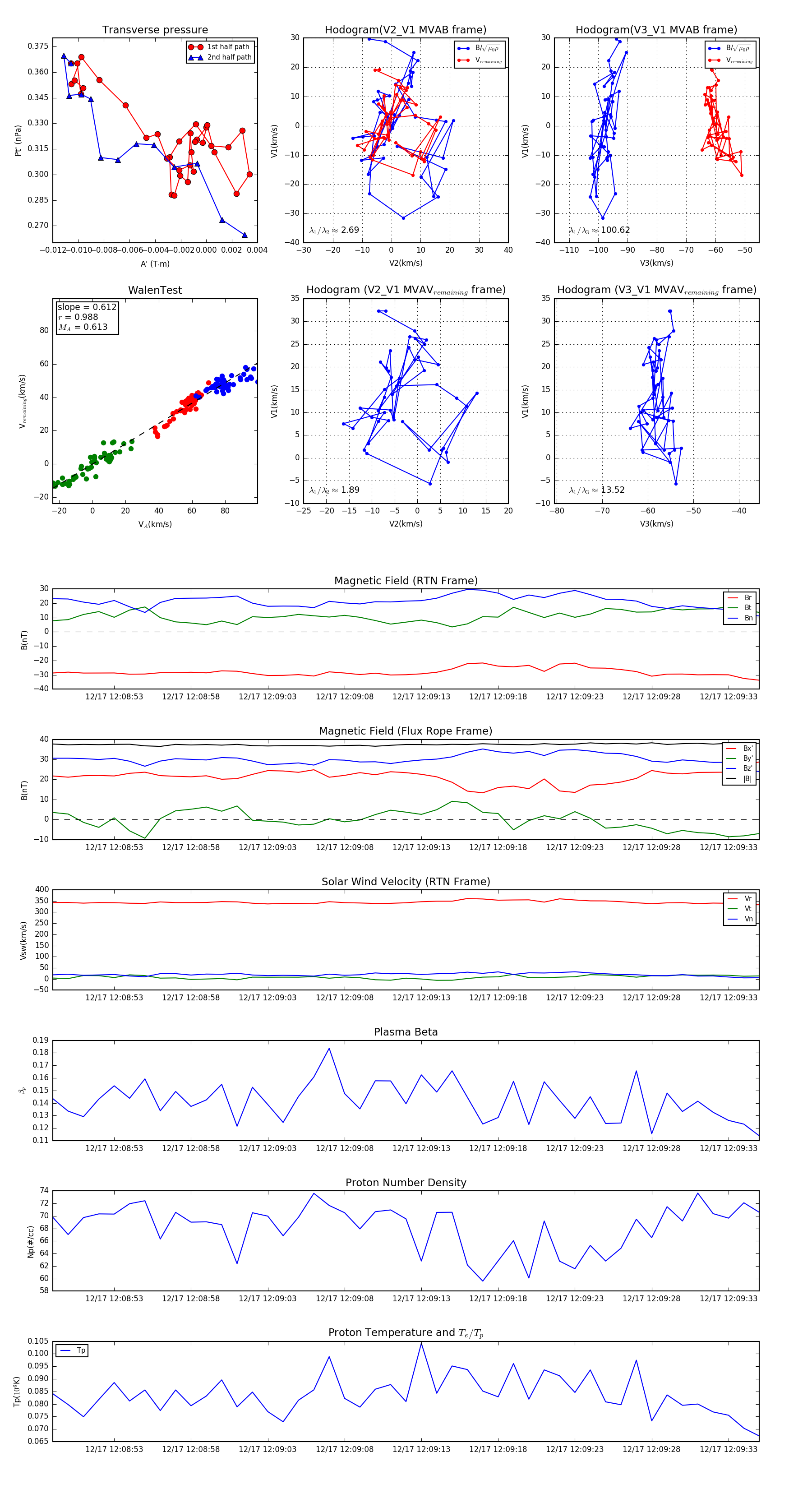
Flux Rope in 2024

Flux Rope Event 2024-12-17 12:08:49 ~ 2024-12-17 12:09:35 (47 seconds)


plot