HOME   LIST
‹–   –›

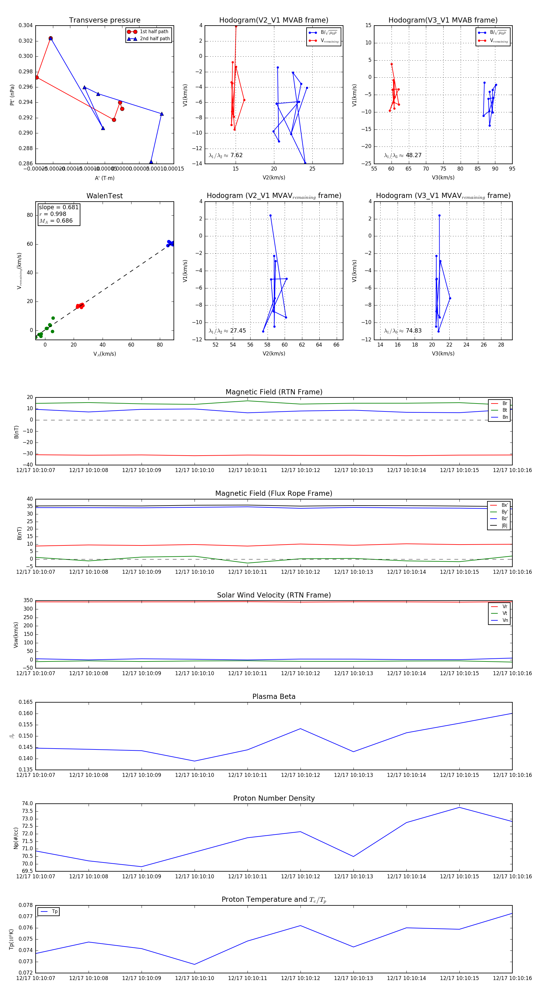
Flux Rope in 2024

Flux Rope Event 2024-12-17 10:10:07 ~ 2024-12-17 10:10:16 (10 seconds)


plot