HOME   LIST
‹–   –›

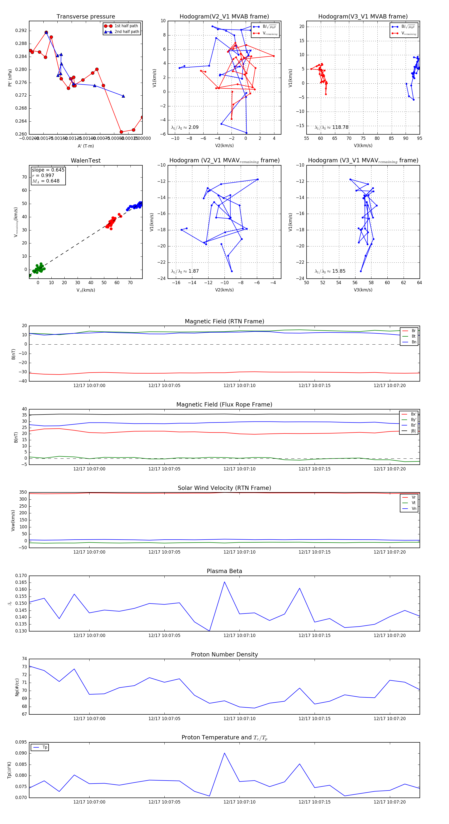
Flux Rope in 2024

Flux Rope Event 2024-12-17 10:06:56 ~ 2024-12-17 10:07:22 (27 seconds)


plot