HOME   LIST
‹–   –›

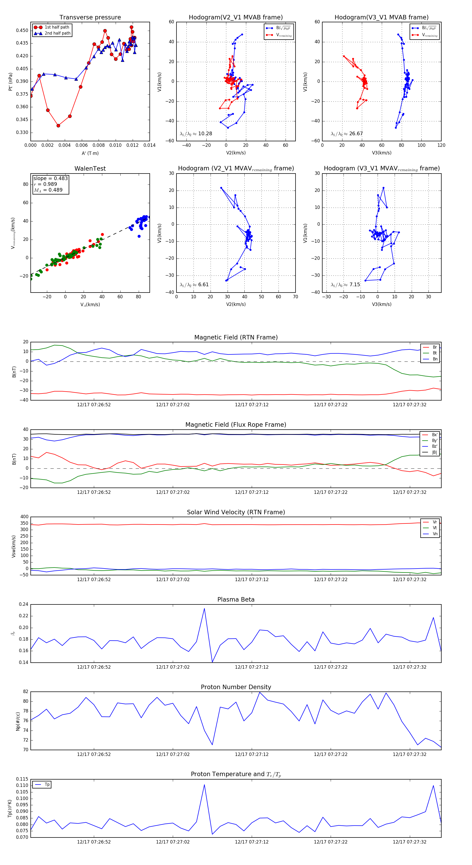
Flux Rope in 2024

Flux Rope Event 2024-12-17 07:26:44 ~ 2024-12-17 07:27:36 (53 seconds)


plot