HOME   LIST
‹–   –›

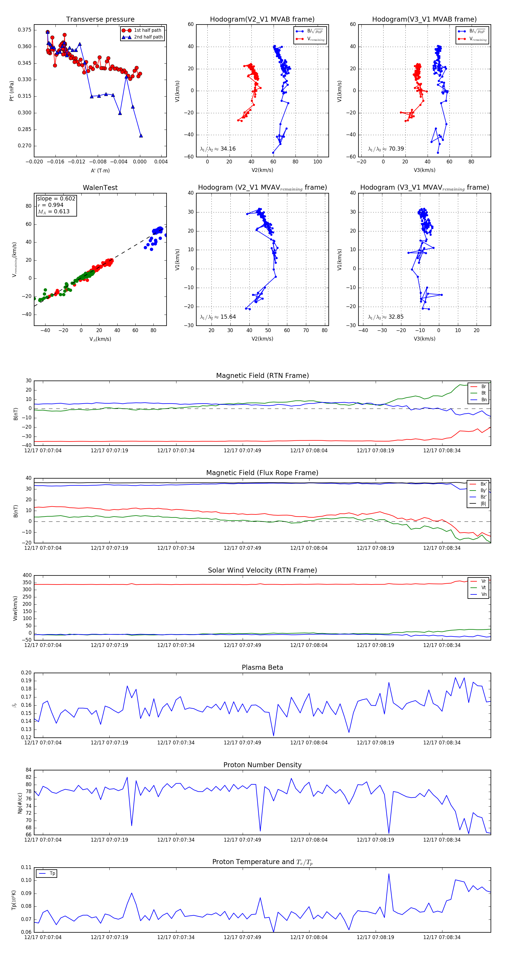
Flux Rope in 2024

Flux Rope Event 2024-12-17 07:07:02 ~ 2024-12-17 07:08:45 (104 seconds)


plot