HOME   LIST
‹–   –›

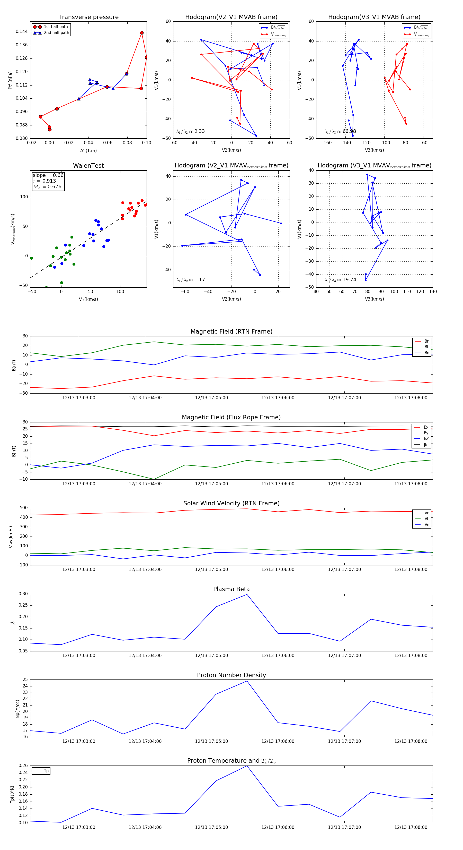
Flux Rope in 2024

Flux Rope Event 2024-12-13 17:02:16 ~ 2024-12-13 17:08:20 (365 seconds)


plot