HOME   LIST
‹–   –›

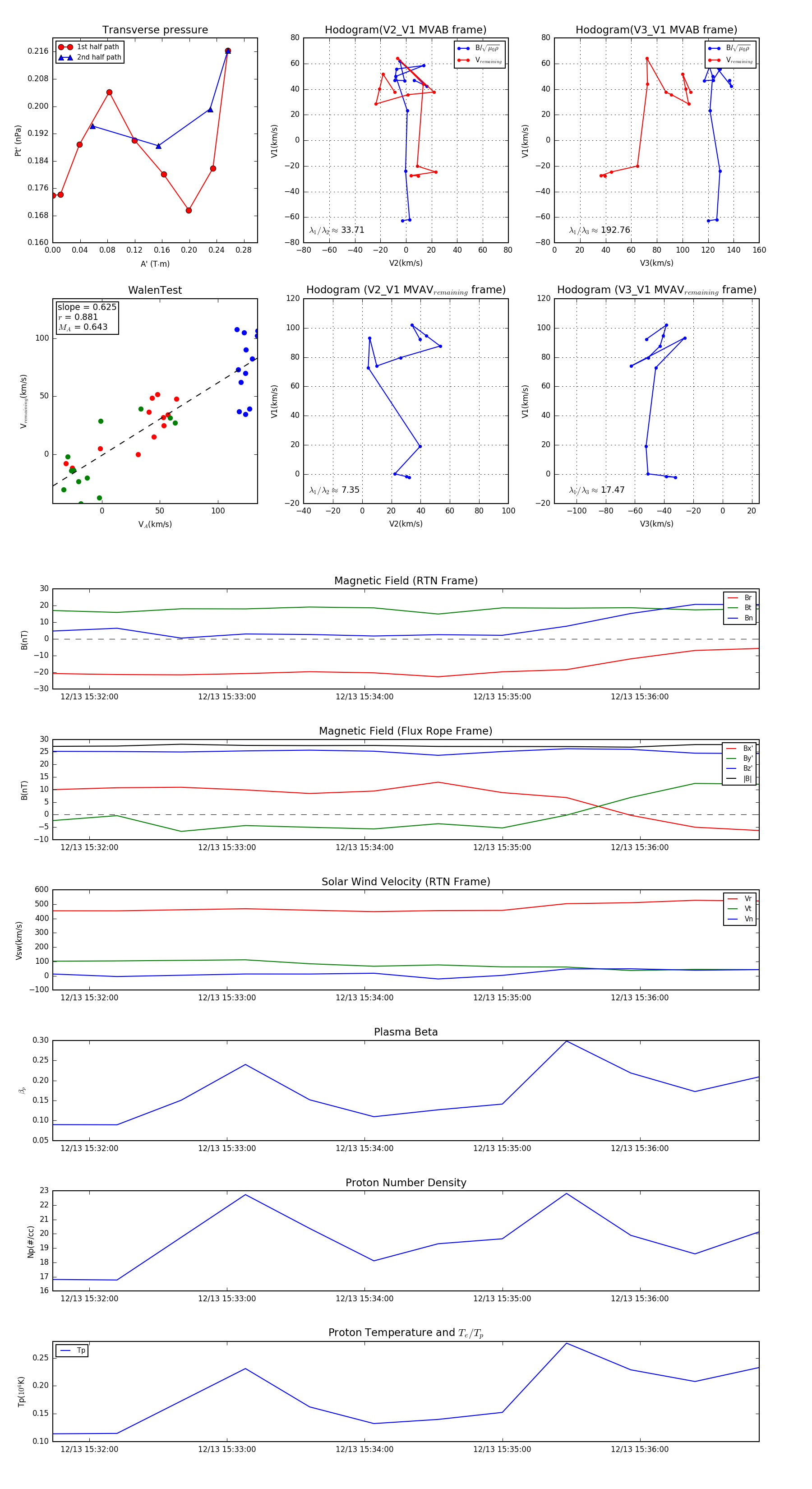
Flux Rope in 2024

Flux Rope Event 2024-12-13 15:31:44 ~ 2024-12-13 15:36:52 (309 seconds)


plot