HOME   LIST
‹–   –›

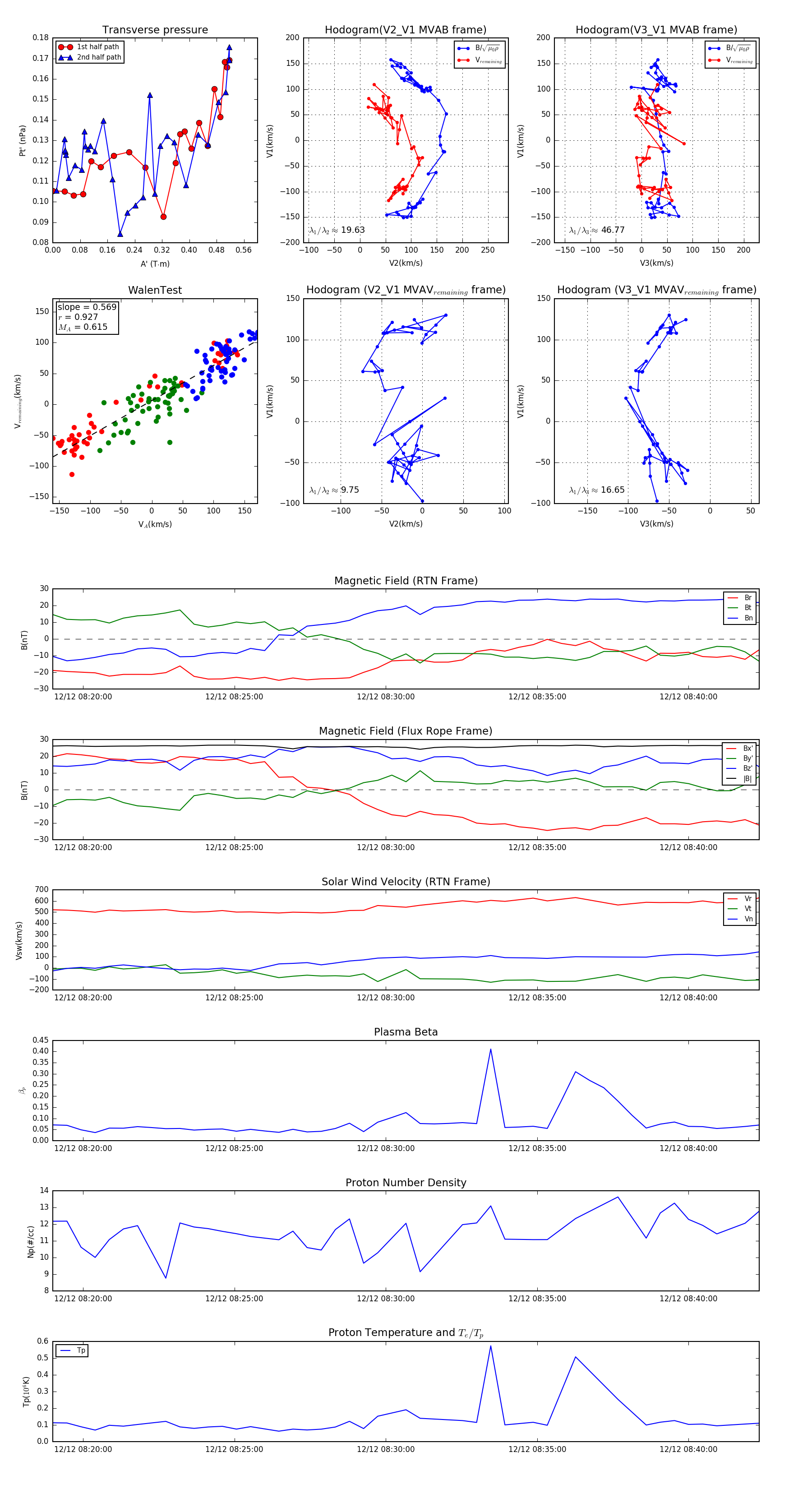
Flux Rope in 2024

Flux Rope Event 2024-12-12 08:19:00 ~ 2024-12-12 08:42:20 (1401 seconds)


plot