HOME   LIST
‹–   –›

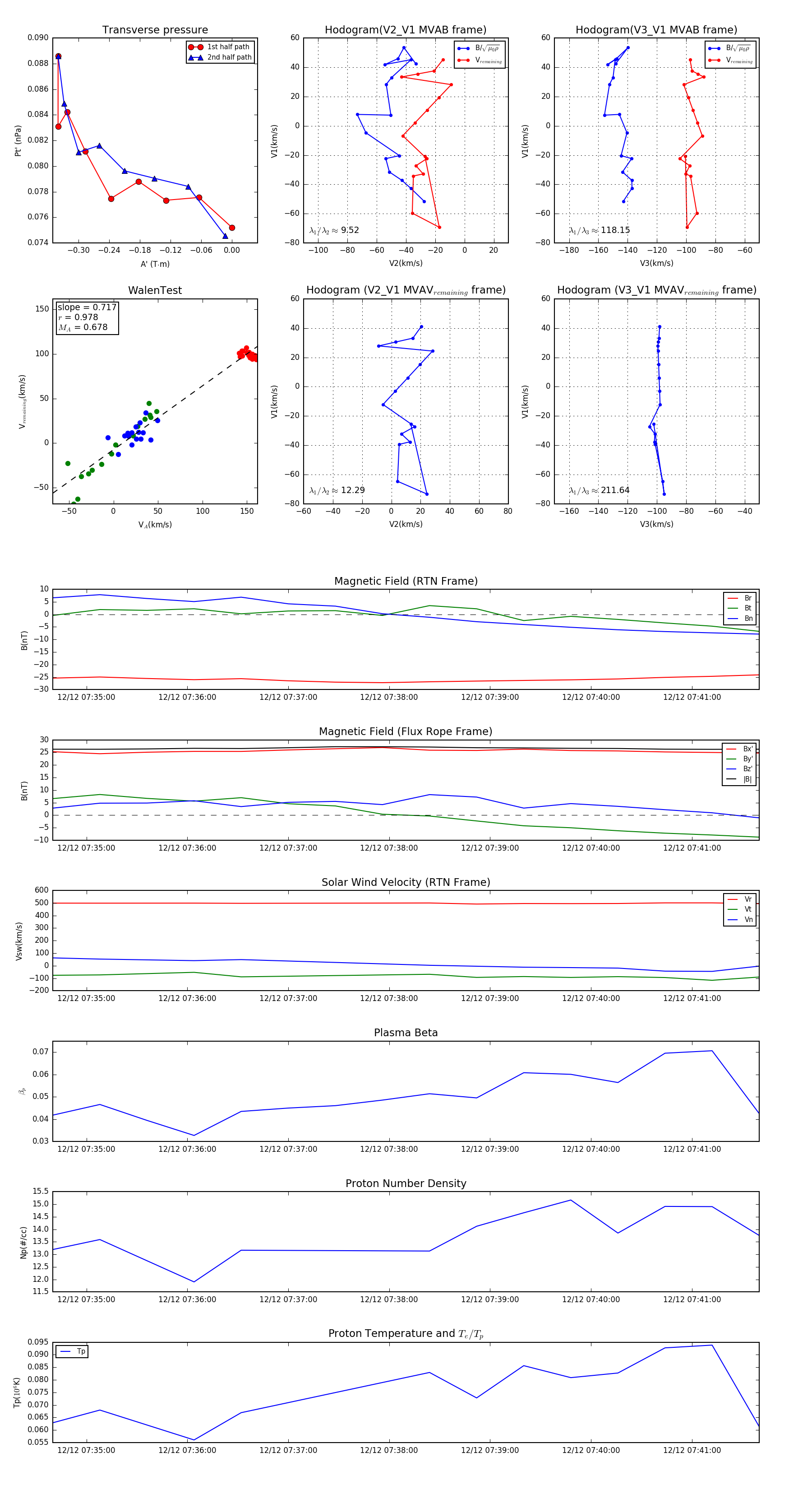
Flux Rope in 2024

Flux Rope Event 2024-12-12 07:34:40 ~ 2024-12-12 07:41:40 (421 seconds)


plot