HOME   LIST
‹–   –›

Flux Rope in 2024

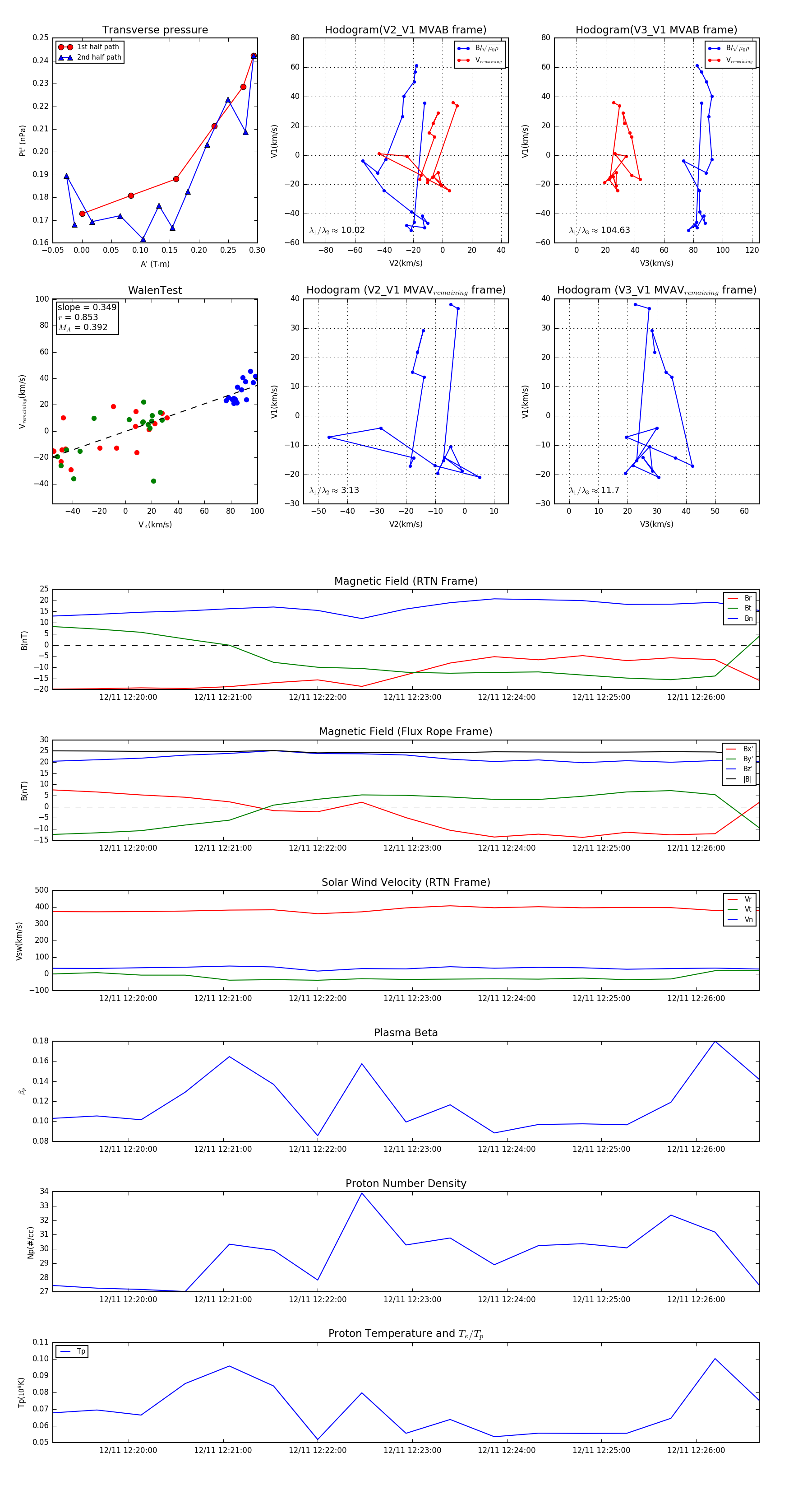
Flux Rope Event 2024-12-11 12:19:12 ~ 2024-12-11 12:26:40 (449 seconds)


plot