HOME   LIST
‹–   –›

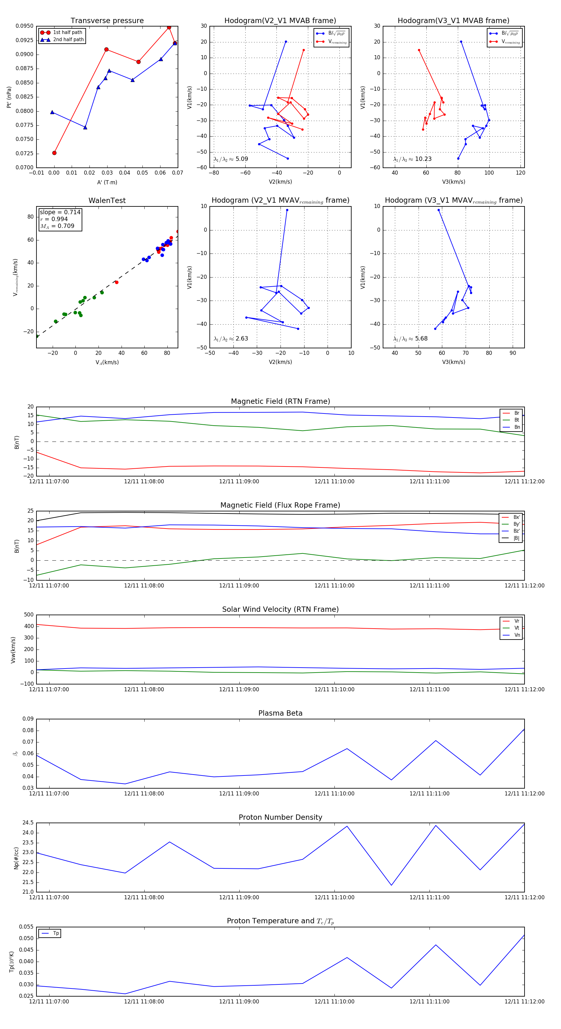
Flux Rope in 2024

Flux Rope Event 2024-12-11 11:06:52 ~ 2024-12-11 11:12:00 (309 seconds)


plot