HOME   LIST
‹–   –›

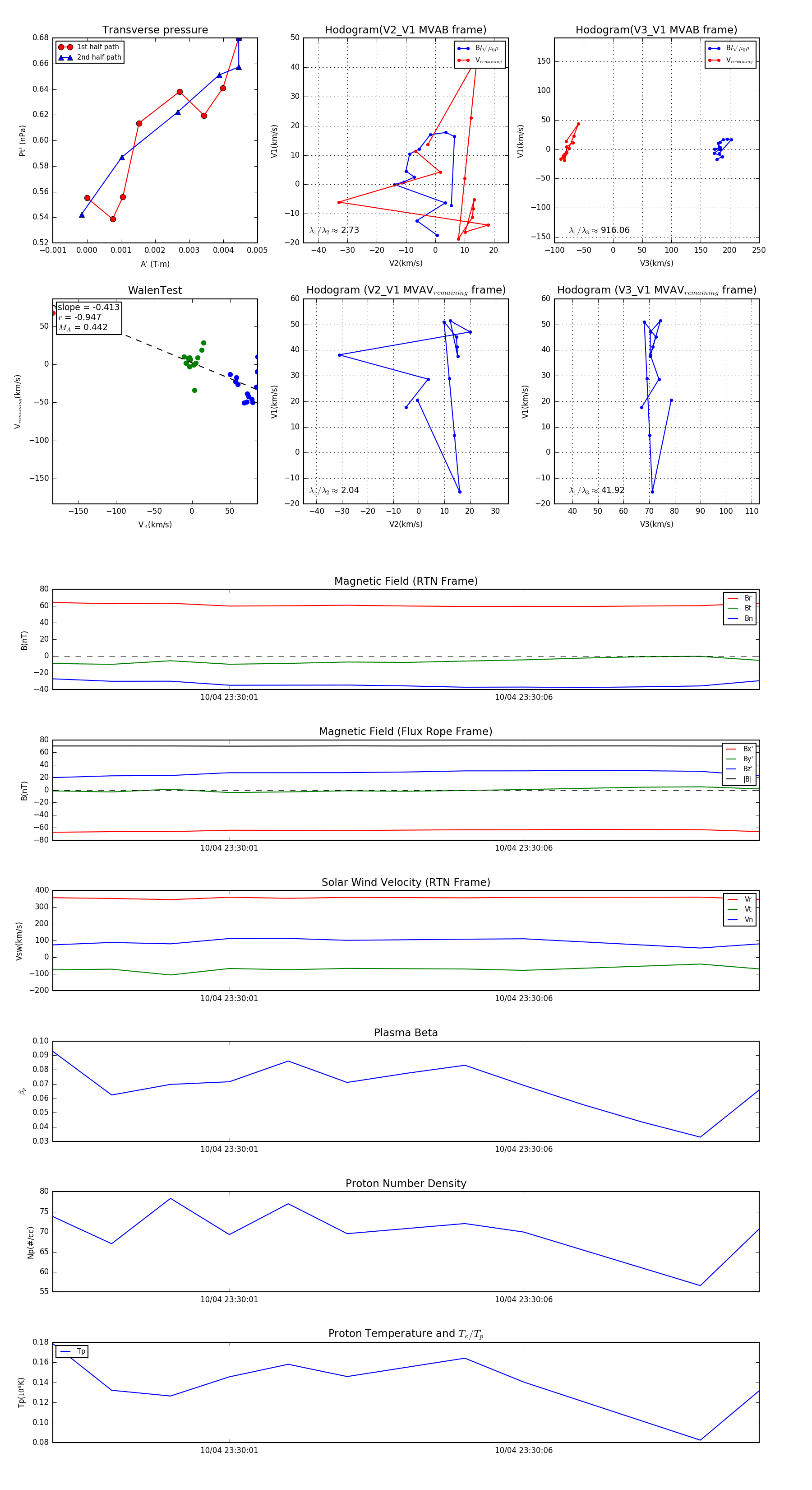
Flux Rope in 2024

Flux Rope Event 2024-10-04 23:29:58 ~ 2024-10-04 23:30:10 (13 seconds)


plot