HOME   LIST
‹–   –›

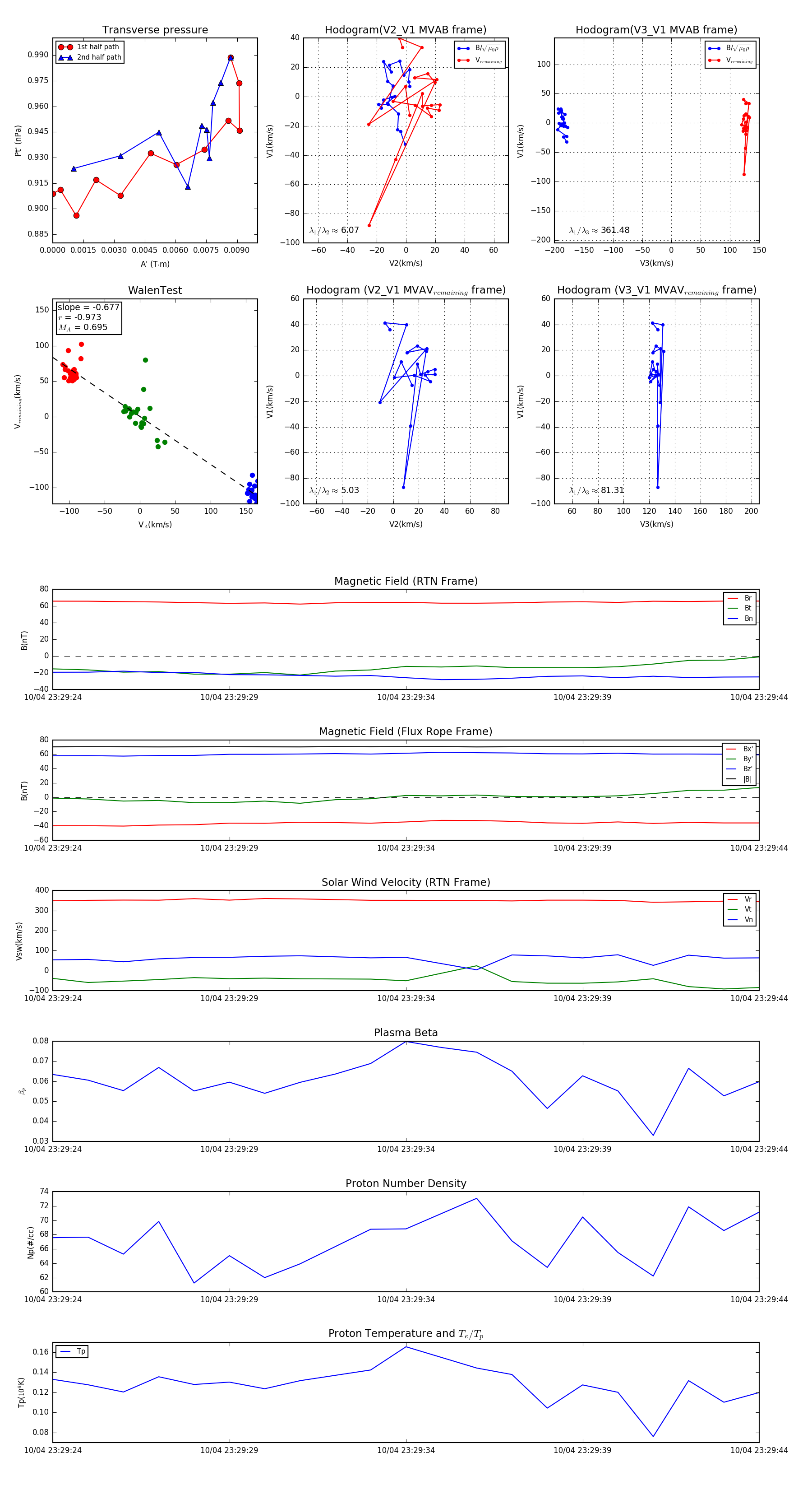
Flux Rope in 2024

Flux Rope Event 2024-10-04 23:29:24 ~ 2024-10-04 23:29:44 (21 seconds)


plot